WARNING:
JavaScript is turned OFF. None of the links on this concept map will
work until it is reactivated.
If you need help turning JavaScript On, click here.
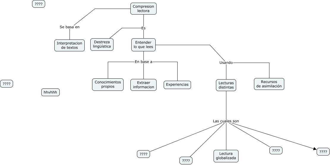
Este Cmap, tiene información relacionada con: ghhg, Lecturas distintas Las cuales son ????, Lecturas distintas Las cuales son Lectura globalizada, Lecturas distintas Las cuales son ????, Compresion lectora Se basa en Interpretacion de textos, Lecturas distintas Las cuales son ????, Entender lo que lees En base a Experiencias, Lecturas distintas Las cuales son ????, Entender lo que lees Usando Recursos de asimilación, Compresion lectora Es Entender lo que lees, Entender lo que lees En base a Extraer informacion, Entender lo que lees En base a Conocimientos propios, Entender lo que lees Usando Lecturas distintas, Compresion lectora Es Destreza lingüística