WARNING:
JavaScript is turned OFF. None of the links on this concept map will
work until it is reactivated.
If you need help turning JavaScript On, click here.
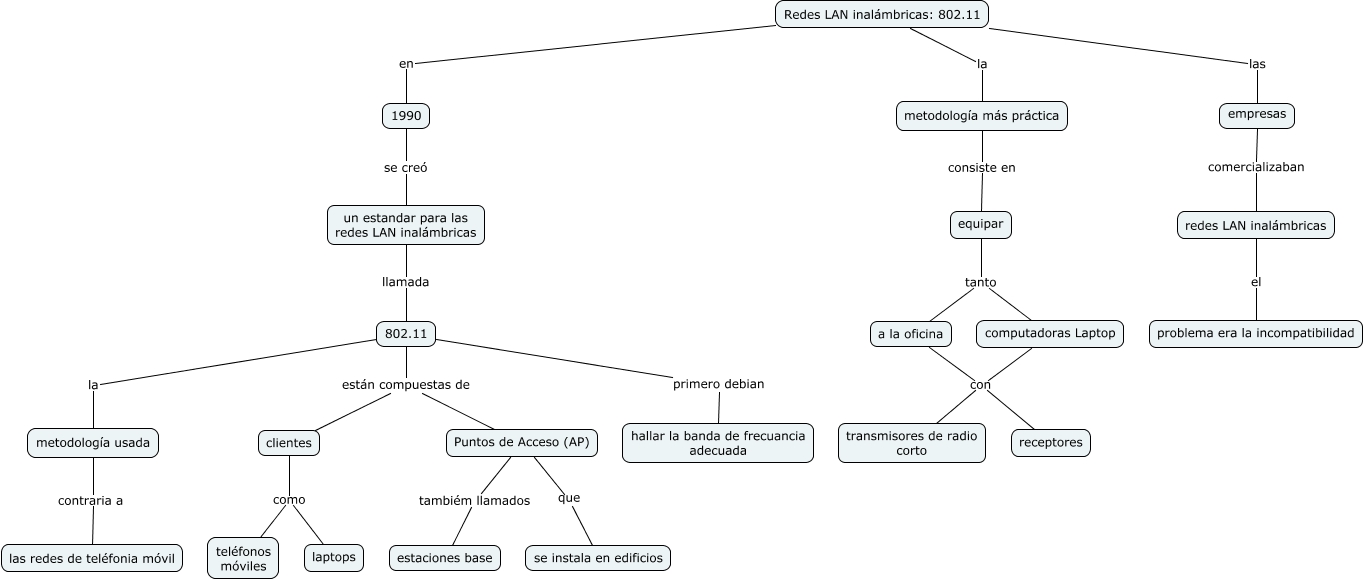
Este Cmap, tiene información relacionada con: 1.5.3 Redes LAN inalámbricas 802.11, equipar tanto a la oficina, Puntos de Acceso (AP) que se instala en edificios, clientes como teléfonos móviles, equipar tanto computadoras Laptop, Puntos de Acceso (AP) tambiém llamados estaciones base, computadoras Laptop con transmisores de radio corto, 802.11 están compuestas de Puntos de Acceso (AP), empresas comercializaban redes LAN inalámbricas, un estandar para las redes LAN inalámbricas llamada 802.11, a la oficina con transmisores de radio corto, 802.11 están compuestas de clientes, redes LAN inalámbricas el problema era la incompatibilidad, 802.11 primero debian hallar la banda de frecuancia adecuada, clientes como laptops, 802.11 la metodología usada, Redes LAN inalámbricas: 802.11 la metodología más práctica, computadoras Laptop con receptores, a la oficina con receptores, Redes LAN inalámbricas: 802.11 las empresas, metodología más práctica consiste en equipar