WARNING:
JavaScript is turned OFF. None of the links on this concept map will
work until it is reactivated.
If you need help turning JavaScript On, click here.
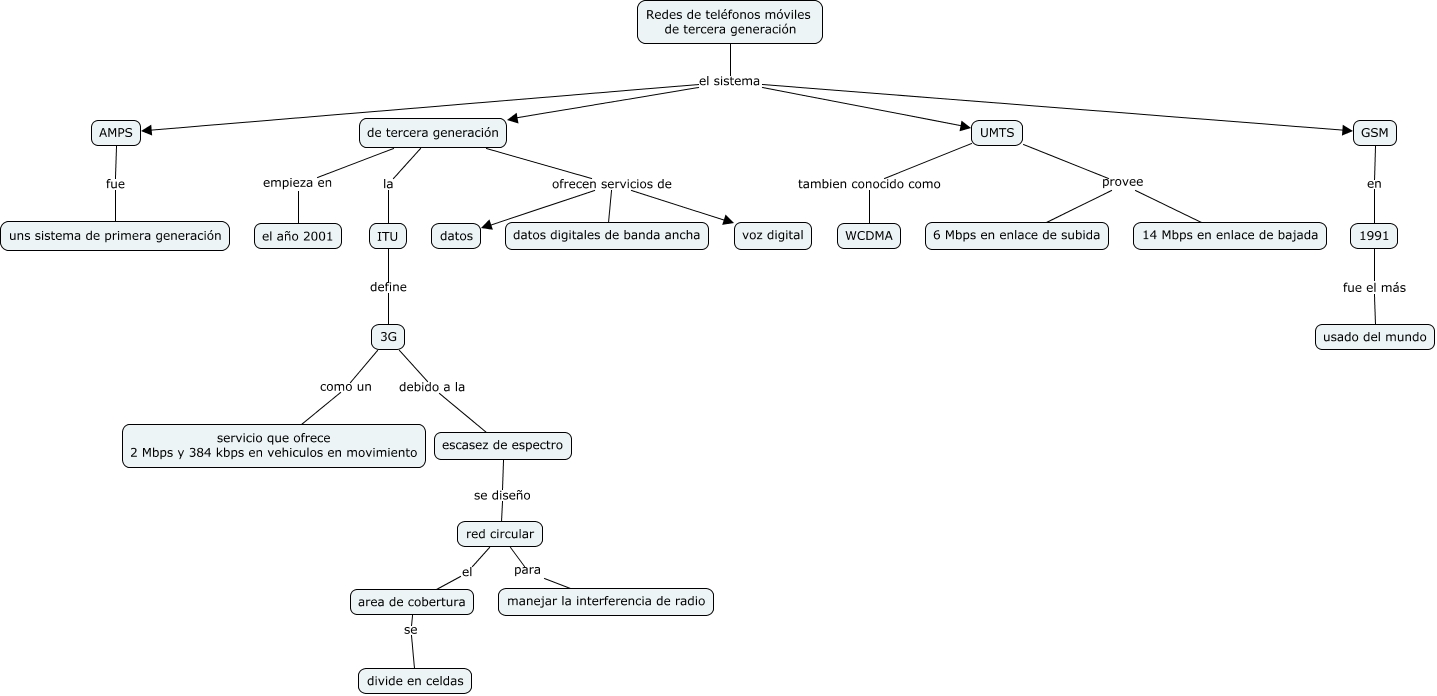
Este Cmap, tiene información relacionada con: 1.5.2 Redes de teléfonos móviles de tercera generación, Redes de teléfonos móviles de tercera generación el sistema AMPS, de tercera generación la ITU, Redes de teléfonos móviles de tercera generación el sistema GSM, AMPS fue uns sistema de primera generación, red circular para manejar la interferencia de radio, de tercera generación ofrecen servicios de voz digital, de tercera generación empieza en el año 2001, escasez de espectro se diseño red circular, Redes de teléfonos móviles de tercera generación el sistema de tercera generación, UMTS tambien conocido como WCDMA, de tercera generación ofrecen servicios de datos, UMTS provee 14 Mbps en enlace de bajada, GSM en 1991, area de cobertura se divide en celdas, ITU define 3G, Redes de teléfonos móviles de tercera generación el sistema UMTS, UMTS provee 6 Mbps en enlace de subida, red circular el area de cobertura, 3G como un servicio que ofrece 2 Mbps y 384 kbps en vehiculos en movimiento, 3G debido a la escasez de espectro