WARNING:
JavaScript is turned OFF. None of the links on this concept map will
work until it is reactivated.
If you need help turning JavaScript On, click here.
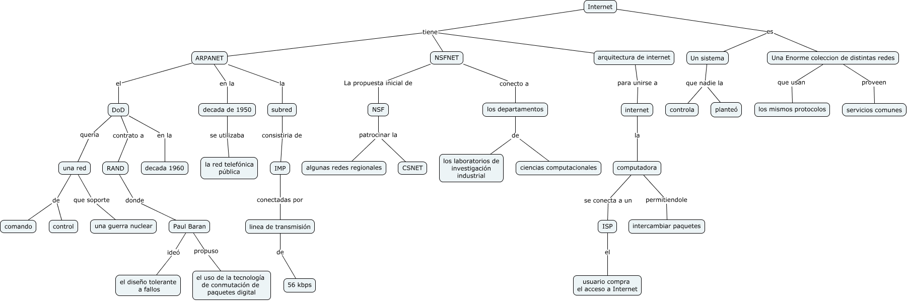
Este Cmap, tiene información relacionada con: 1.5.1 Internet, DoD en la decada 1960, Paul Baran propuso el uso de la tecnología de conmutación de paquetes digital, Internet es Un sistema, IMP conectadas por linea de transmisión, RAND donde Paul Baran, arquitectura de internet para unirse a internet, una red de comando, NSF patrocinar la CSNET, DoD queria una red, internet la computadora, DoD contrato a RAND, los departamentos de ciencias computacionales, Paul Baran ideó el diseño tolerante a fallos, Un sistema que nadie la planteó, computadora se conecta a un ISP, decada de 1950 se utilizaba la red telefónica pública, Internet tiene ARPANET, NSF patrocinar la algunas redes regionales, los departamentos de los laboratorios de investigación industrial, computadora permitiendole intercambiar paquetes