WARNING:
JavaScript is turned OFF. None of the links on this concept map will
work until it is reactivated.
If you need help turning JavaScript On, click here.
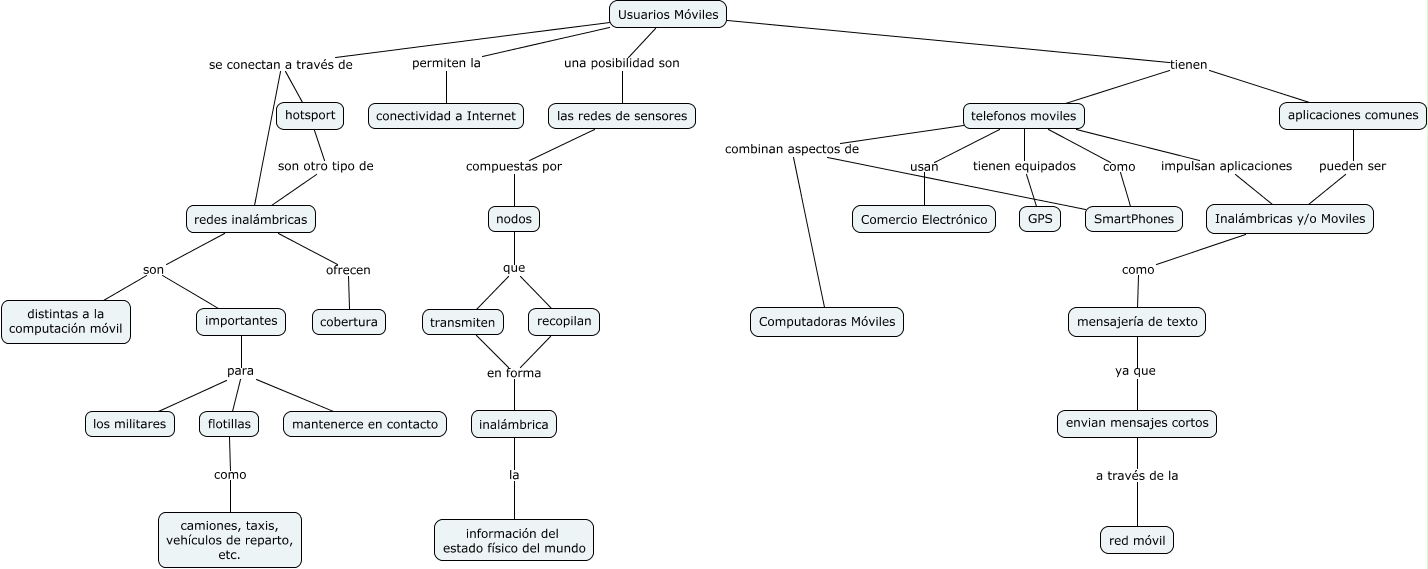
Este Cmap, tiene información relacionada con: 1.1.3 Usuarios Móviles, importantes para flotillas, hotsport son otro tipo de redes inalámbricas, Usuarios Móviles permiten la conectividad a Internet, flotillas como camiones, taxis, vehículos de reparto, etc., transmiten en forma inalámbrica, Usuarios Móviles tienen aplicaciones comunes, mensajería de texto ya que envian mensajes cortos, SmartPhones combinan aspectos de telefonos moviles, telefonos moviles tienen equipados GPS, las redes de sensores compuestas por nodos, nodos que transmiten, Usuarios Móviles tienen telefonos moviles, redes inalámbricas ofrecen cobertura, redes inalámbricas son distintas a la computación móvil, Usuarios Móviles se conectan a través de hotsport, nodos que recopilan, recopilan en forma inalámbrica, SmartPhones combinan aspectos de Computadoras Móviles, telefonos moviles como SmartPhones, telefonos moviles impulsan aplicaciones Inalámbricas y/o Moviles