WARNING:
JavaScript is turned OFF. None of the links on this concept map will
work until it is reactivated.
If you need help turning JavaScript On, click here.
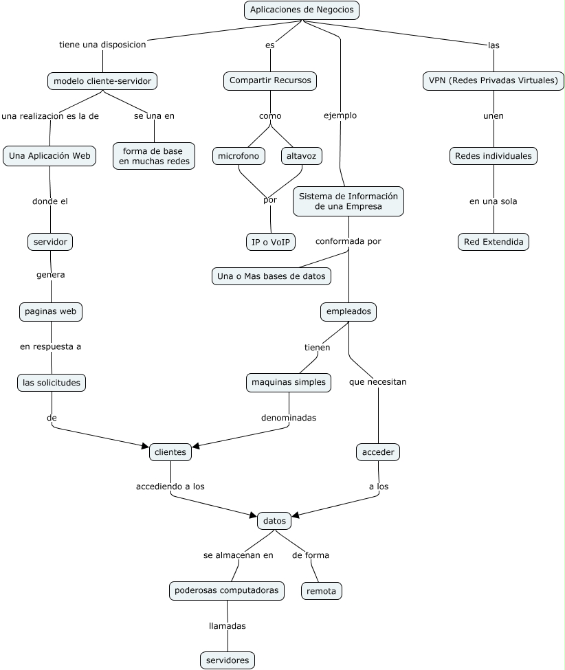
Este Cmap, tiene información relacionada con: 1.1.1 Aplicaciones de Negocios, modelo cliente-servidor se una en forma de base en muchas redes, maquinas simples denominadas clientes, Aplicaciones de Negocios es Compartir Recursos, Redes individuales en una sola Red Extendida, poderosas computadoras llamadas servidores, datos se almacenan en poderosas computadoras, Aplicaciones de Negocios las VPN (Redes Privadas Virtuales), clientes accediendo a los datos, microfono por IP o VoIP, Sistema de Información de una Empresa conformada por empleados, datos de forma remota, Compartir Recursos como altavoz, modelo cliente-servidor una realizacion es la de Una Aplicación Web, empleados que necesitan acceder, altavoz por IP o VoIP, servidor genera paginas web, Sistema de Información de una Empresa conformada por Una o Mas bases de datos, Una Aplicación Web donde el servidor, acceder a los datos, las solicitudes de clientes