WARNING:
JavaScript is turned OFF. None of the links on this concept map will
work until it is reactivated.
If you need help turning JavaScript On, click here.
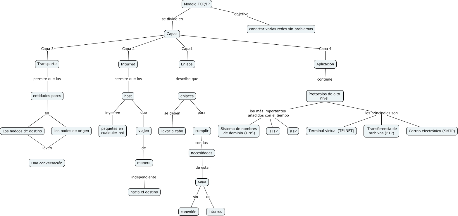
Este Cmap, tiene información relacionada con: 1.4.2 El modelo de referencia TCP-IP, Protocolos de alto nivel. los más importantes añadidos con el tiempo HTTP, Protocolos de alto nivel. los principales son Terminal virtual (TELNET), capa de interred, Protocolos de alto nivel. los más importantes añadidos con el tiempo RTP, Interred permite que los host, cumplir con las necesidades, manera independiente hacia el destino, Protocolos de alto nivel. los más importantes añadidos con el tiempo Sistema de nombres de dominio (DNS), Modelo TCP/IP objetivo conectar varias redes sin problemas, host inyecten paquetes en cualquier red, Capas Capa1 Enlace, enlaces se deben llevar a cabo, entidades pares en Los nodeos de destino, necesidades de esta capa, Aplicación contiene Protocolos de alto nivel., viajen de manera, Los nodos de origen lleven Una conversación, Capas Capa 4 Aplicación, Modelo TCP/IP se divide en Capas, Capas Capa 2 Interred