WARNING:
JavaScript is turned OFF. None of the links on this concept map will
work until it is reactivated.
If you need help turning JavaScript On, click here.
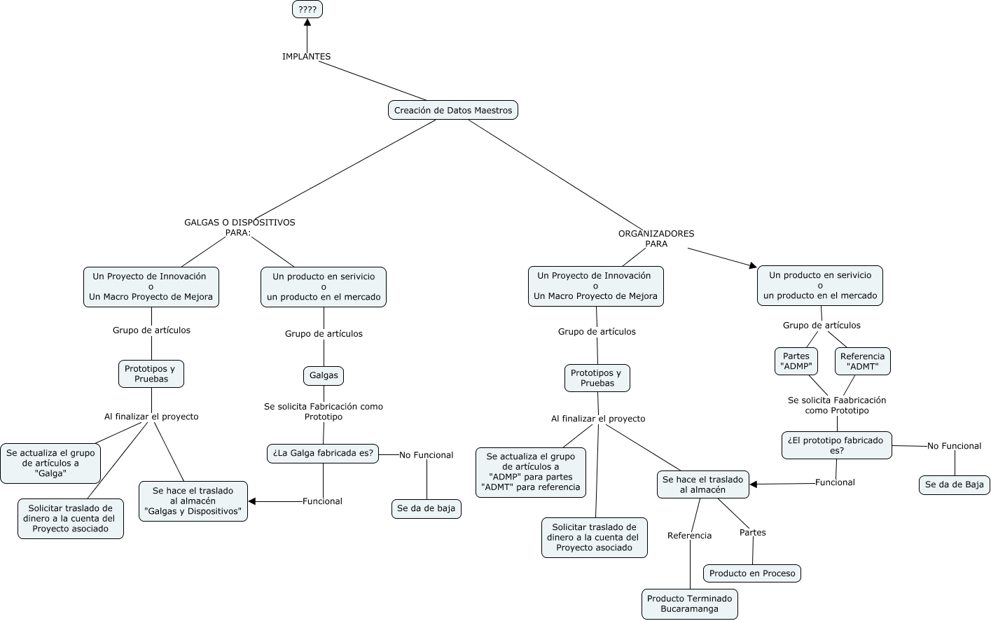
Este Cmap, tiene información relacionada con: Creación de Datos Maestros, Un Proyecto de Innovación o Un Macro Proyecto de Mejora Grupo de artículos Prototipos y Pruebas, Partes "ADMP" Se solicita Faabricación como Prototipo ¿El prototipo fabricado es?, Prototipos y Pruebas Al finalizar el proyecto Solicitar traslado de dinero a la cuenta del Proyecto asociado, Prototipos y Pruebas Al finalizar el proyecto Se actualiza el grupo de artículos a "Galga", Un Proyecto de Innovación o Un Macro Proyecto de Mejora Grupo de artículos Prototipos y Pruebas, Creación de Datos Maestros ORGANIZADORES PARA Un Proyecto de Innovación o Un Macro Proyecto de Mejora, Se hace el traslado al almacén Referencia Producto Terminado Bucaramanga, Un producto en serivicio o un producto en el mercado Grupo de artículos Referencia "ADMT", Prototipos y Pruebas Al finalizar el proyecto Se hace el traslado al almacén, Prototipos y Pruebas Al finalizar el proyecto Se hace el traslado al almacén "Galgas y Dispositivos", Prototipos y Pruebas Al finalizar el proyecto Solicitar traslado de dinero a la cuenta del Proyecto asociado, ¿La Galga fabricada es? No Funcional Se da de baja, ¿El prototipo fabricado es? Funcional Se hace el traslado al almacén, ¿La Galga fabricada es? Funcional Se hace el traslado al almacén "Galgas y Dispositivos", Galgas Se solicita Fabricación como Prototipo ¿La Galga fabricada es?, Se hace el traslado al almacén Partes Producto en Proceso, Creación de Datos Maestros GALGAS O DISPOSITIVOS PARA: Un producto en serivicio o un producto en el mercado, Un producto en serivicio o un producto en el mercado Grupo de artículos Partes "ADMP", ¿El prototipo fabricado es? No Funcional Se da de Baja, Un producto en serivicio o un producto en el mercado Grupo de artículos Galgas