WARNING:
JavaScript is turned OFF. None of the links on this concept map will
work until it is reactivated.
If you need help turning JavaScript On, click here.
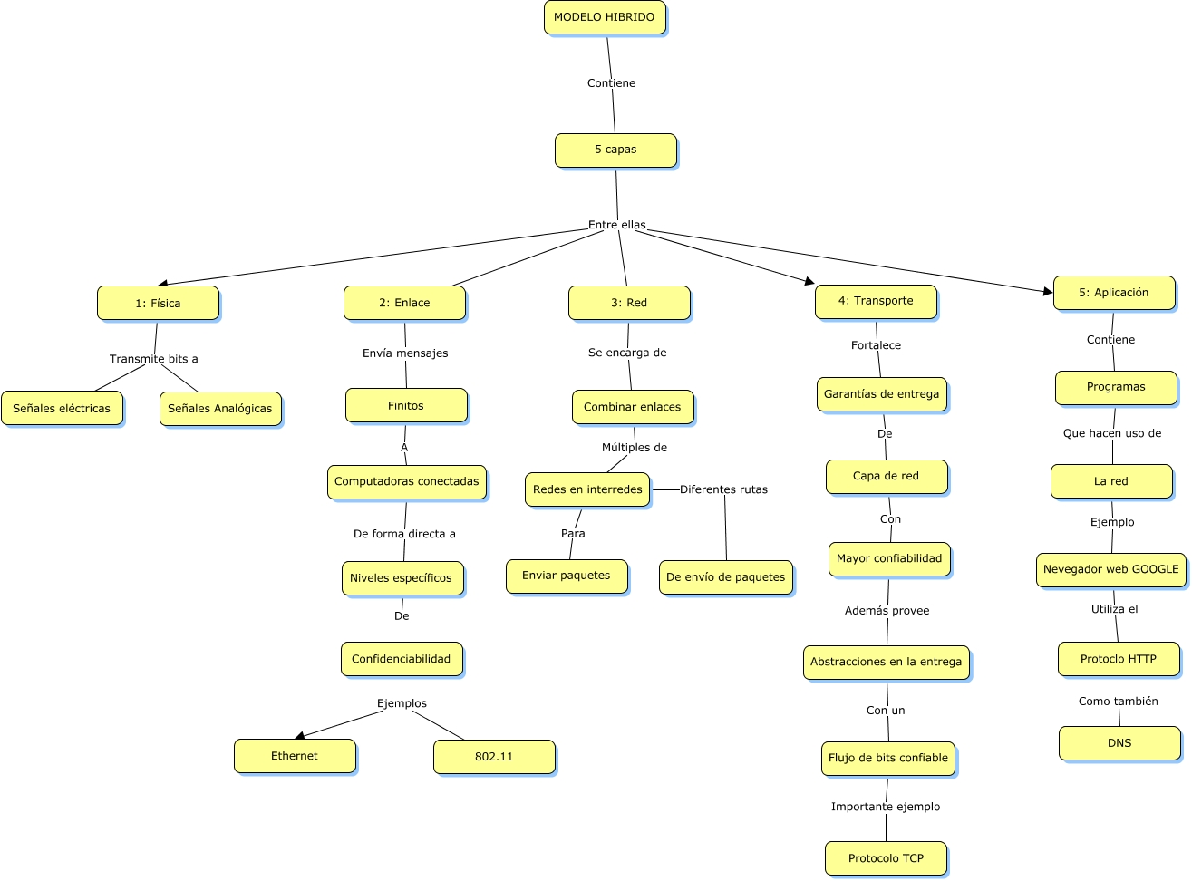
Este Cmap, tiene información relacionada con: Modelo HIBRIDO, Redes en interredes Diferentes rutas De envío de paquetes, Niveles específicos De Confidenciabilidad, 5 capas Entre ellas 5: Aplicación, 2: Enlace Envía mensajes Finitos, Confidenciabilidad Ejemplos Ethernet, Computadoras conectadas De forma directa a Niveles específicos, Flujo de bits confiable Importante ejemplo Protocolo TCP, 5 capas Entre ellas 3: Red, Protoclo HTTP Como también DNS, Finitos A Computadoras conectadas, Combinar enlaces Múltiples de Redes en interredes, Abstracciones en la entrega Con un Flujo de bits confiable, 5: Aplicación Contiene Programas, Mayor confiabilidad Además provee Abstracciones en la entrega, Programas Que hacen uso de La red, Capa de red Con Mayor confiabilidad, MODELO HIBRIDO Contiene 5 capas, 1: Física Transmite bits a Señales Analógicas, Confidenciabilidad Ejemplos 802.11, Garantías de entrega De Capa de red