WARNING:
JavaScript is turned OFF. None of the links on this concept map will
work until it is reactivated.
If you need help turning JavaScript On, click here.
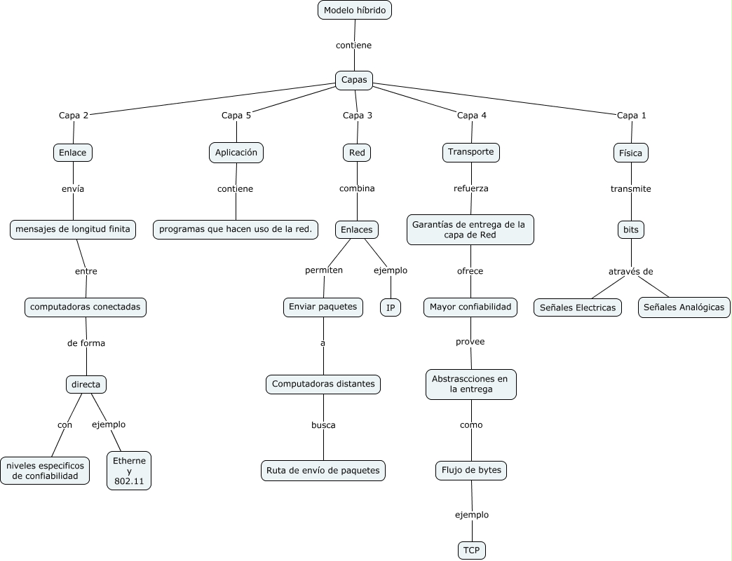
Este Cmap, tiene información relacionada con: Modelo híbrido, bits através de Señales Analógicas, Física transmite bits, Capas Capa 5 Aplicación, Mayor confiabilidad provee Abstrascciones en la entrega, Modelo híbrido contiene Capas, directa con niveles especificos de confiabilidad, Flujo de bytes ejemplo TCP, Capas Capa 3 Red, Computadoras distantes busca Ruta de envío de paquetes, Garantías de entrega de la capa de Red ofrece Mayor confiabilidad, Enlaces permiten Enviar paquetes, Enlace envía mensajes de longitud finita, Enlaces ejemplo IP, Capas Capa 1 Física, mensajes de longitud finita entre computadoras conectadas, Transporte refuerza Garantías de entrega de la capa de Red, computadoras conectadas de forma directa, Enviar paquetes a Computadoras distantes, Aplicación contiene programas que hacen uso de la red., Red combina Enlaces