WARNING:
JavaScript is turned OFF. None of the links on this concept map will
work until it is reactivated.
If you need help turning JavaScript On, click here.
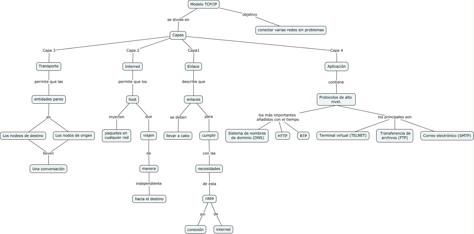
Este Cmap, tiene información relacionada con: Modelo TCP-IP, Los nodeos de destino lleven Una conversación, host que viajen, Aplicación contiene Protocolos de alto nivel., Protocolos de alto nivel. los más importantes añadidos con el tiempo Sistema de nombres de dominio (DNS), Protocolos de alto nivel. los principales son Transferencia de archivos (FTP), enlaces para cumplir, Los nodos de origen lleven Una conversación, manera independiente hacia el destino, Interred permite que los host, Protocolos de alto nivel. los más importantes añadidos con el tiempo RTP, Enlace describe que enlaces, necesidades de esta capa, Capas Capa 2 Interred, capa de interred, Capas Capa 3 Transporte, Protocolos de alto nivel. los principales son Terminal virtual (TELNET), entidades pares en Los nodeos de destino, entidades pares en Los nodos de origen, enlaces se deben llevar a cabo, Capas Capa1 Enlace