WARNING:
JavaScript is turned OFF. None of the links on this concept map will
work until it is reactivated.
If you need help turning JavaScript On, click here.
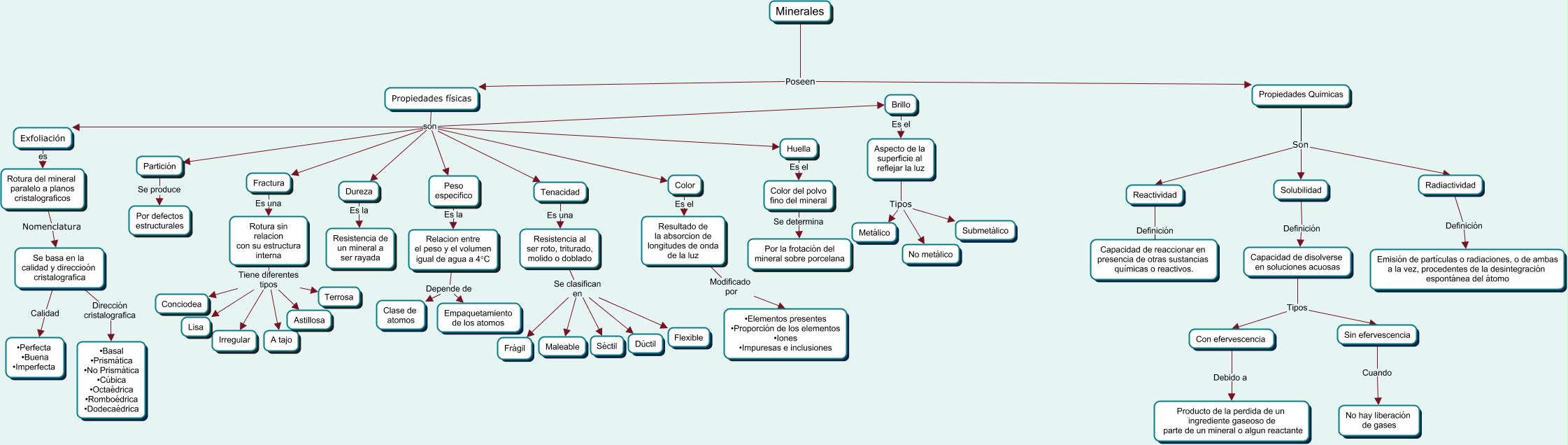
Este Cmap, tiene información relacionada con: mine prop fisi y quimi, Propiedades físicas son Dureza, Propiedades Quimicas Son Solubilidad, Resistencia al ser roto, triturado, molido o doblado Se clasifican en Maleable, Relacion entre el peso y el volumen igual de agua a 4°C Depende de Empaquetamiento de los atomos, Propiedades físicas son Partición, Peso especifico Es la Relacion entre el peso y el volumen igual de agua a 4°C, Rotura del mineral paralelo a planos cristalograficos Nomenclatura Se basa en la calidad y direccioón cristalografica, Huella Es el Color del polvo fino del mineral, Fractura Es una Rotura sin relacion con su estructura interna, Capacidad de disolverse en soluciones acuosas Tipos Con efervescencia, Minerales Poseen Propiedades físicas, Rotura sin relacion con su estructura interna Tiene diferentes tipos Conciodea, Se basa en la calidad y direccioón cristalografica Dirección cristalografica •Basal •Prismática •No Prismática •Cúbica •Octaédrica •Romboédrica •Dodecaédrica, Rotura sin relacion con su estructura interna Tiene diferentes tipos A tajo, Partición Se produce Por defectos estructurales, Propiedades Quimicas Son Reactividad, Capacidad de disolverse en soluciones acuosas Tipos Sin efervescencia, Color del polvo fino del mineral Se determina Por la frotación del mineral sobre porcelana, Rotura sin relacion con su estructura interna Tiene diferentes tipos Lisa, Tenacidad Es una Resistencia al ser roto, triturado, molido o doblado