WARNING:
JavaScript is turned OFF. None of the links on this concept map will
work until it is reactivated.
If you need help turning JavaScript On, click here.
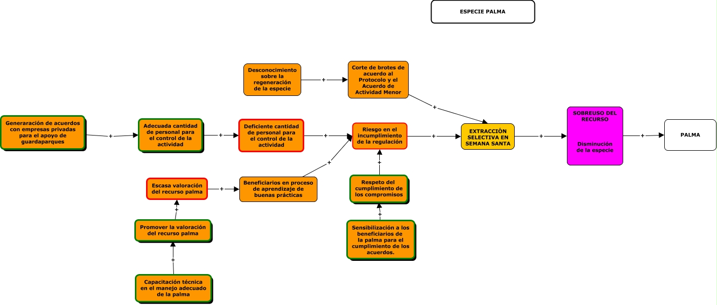
Este Cmap, tiene información relacionada con: ESPECIE PALMA_ESTRATEGIA, Generaración de acuerdos con empresas privadas para el apoyo de guardaparques + Adecuada cantidad de personal para el control de la actividad, EXTRACCIÓN SELECTIVA EN SEMANA SANTA + SOBREUSO DEL RECURSO Disminución de la especie, Desconocimiento sobre la regeneración de la especie + Corte de brotes de acuerdo al Protocolo y el Acuerdo de Actividad Menor, Deficiente cantidad de personal para el control de la actividad + Riesgo en el incumplimiento de la regulación, Corte de brotes de acuerdo al Protocolo y el Acuerdo de Actividad Menor + EXTRACCIÓN SELECTIVA EN SEMANA SANTA, Beneficiarios en proceso de aprendizaje de buenas prácticas + Riesgo en el incumplimiento de la regulación, Sensibilización a los beneficiarios de la palma para el cumplimiento de los acuerdos. + Respeto del cumplimiento de los compromisos, Adecuada cantidad de personal para el control de la actividad + Deficiente cantidad de personal para el control de la actividad, Riesgo en el incumplimiento de la regulación + EXTRACCIÓN SELECTIVA EN SEMANA SANTA, Promover la valoración del recurso palma + Escasa valoración del recurso palma, SOBREUSO DEL RECURSO Disminución de la especie + PALMA, Capacitación técnica en el manejo adecuado de la palma + Promover la valoración del recurso palma, Escasa valoración del recurso palma + Beneficiarios en proceso de aprendizaje de buenas prácticas, Respeto del cumplimiento de los compromisos + Riesgo en el incumplimiento de la regulación