WARNING:
JavaScript is turned OFF. None of the links on this concept map will
work until it is reactivated.
If you need help turning JavaScript On, click here.
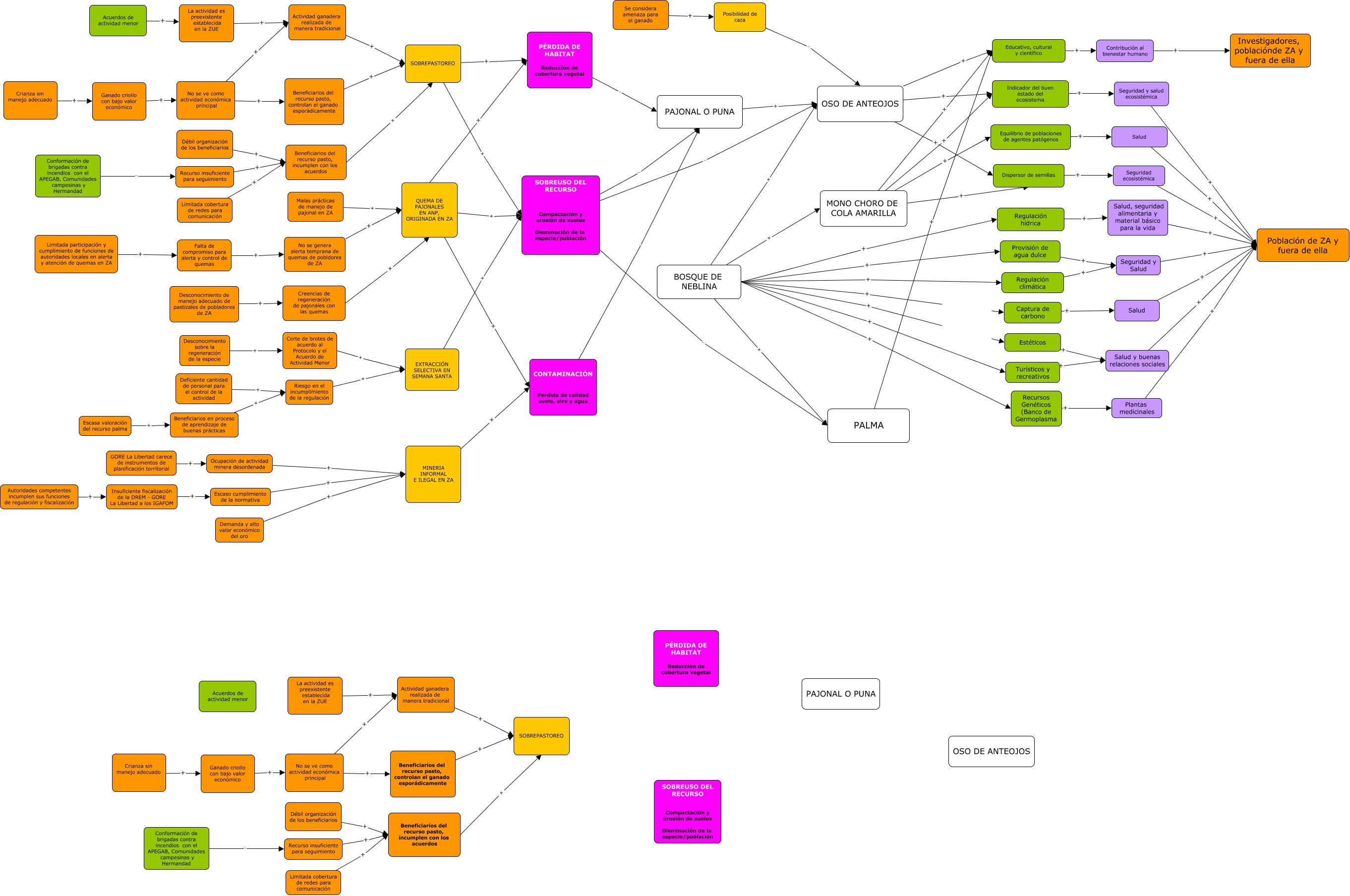
Este Cmap, tiene información relacionada con: ESTRATEGIA CONSOLIDADO _IORE, Acuerdos de actividad menor + La actividad es preexistente establecida en la ZUE, GORE La Libertad carece de instrumentos de planificación territorial + Ocupación de actividad minera desordenada, Recurso insuficiente para seguimiento + Beneficiarios del recurso pasto, incumplen con los acuerdos, Limitada participación y cumplimiento de funciones de autoridades locales en alerta y atención de quemas en ZA + Falta de compromiso para alerta y control de quemas, Salud + Población de ZA y fuera de ella, Actividad ganadera realizada de manera tradicional + SOBREPASTOREO, Autoridades competentes incumplen sus funciones de regulación y fiscalización + Insuficiente fiscalización de la DREM - GORE La Libertad a los IGAFOM, Regulación hídrica + Salud, seguridad alimentaria y material básico para la vida, BOSQUE DE NEBLINA + MONO CHORO DE COLA AMARILLA, Falta de compromiso para alerta y control de quemas + No se genera alerta temprana de quemas de pobldores de ZA, BOSQUE DE NEBLINA + Regulación climática, Desconocimiento sobre la regeneración de la especie + Corte de brotes de acuerdo al Protocolo y el Acuerdo de Actividad Menor, Provisión de agua dulce + Seguridad y Salud, Posibilidad de caza - OSO DE ANTEOJOS, Crianza sin manejo adecuado + Ganado criollo con bajo valor económico, Se considera amenaza para el ganado + Posibilidad de caza, Beneficiarios del recurso pasto, controlan el ganado esporádicamente + SOBREPASTOREO, La actividad es preexistente establecida en la ZUE + Actividad ganadera realizada de manera tradicional, Escaso cumplimiento de la normativa + MINERIA INFORMAL E ILEGAL EN ZA, Ganado criollo con bajo valor económico + No se ve como actividad económica principal