WARNING:
JavaScript is turned OFF. None of the links on this concept map will
work until it is reactivated.
If you need help turning JavaScript On, click here.
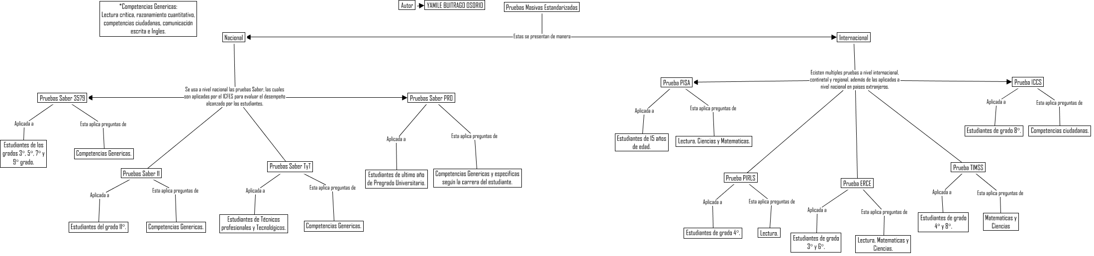
Este Cmap, tiene información relacionada con: Pruebas Masivas Estandarizadas, Autor ???? YAMILE BUITRAGO OSORIO, Prueba ICCS Esta aplica preguntas de Competencias ciudadanas., Pruebas Saber 11 Esta aplica preguntas de Competencias Genericas., Prueba PIRLS Esta aplica preguntas de Lectura., Pruebas Saber 3579 Aplicada a Estudiantes de los grados 3°, 5°, 7° y 9° grado., Prueba TIMSS Esta aplica preguntas de Matematicas y Ciencias, Prueba ICCS Aplicada a Estudiantes de grado 8°., Internacional Ecisten multiples pruebas a nivel internacional, continetal y regional, además de las aplicadas a nivel nacional en paises extranjeros. Prueba ICCS, Prueba PISA Esta aplica preguntas de Lectura, Ciencias y Matematicas., Prueba ERCE Aplicada a Estudiantes de grado 3° y 6°., Pruebas Saber 3579 Esta aplica preguntas de Competencias Genericas., Nacional Se usa a nivel nacional las pruebas Saber, las cuales son aplicadas por el ICFES para evaluar el desempeño alcanzado por los estudiantes. Pruebas Saber PRO, Pruebas Masivas Estandarizadas Estas se presentan de manera Internacional, Internacional Ecisten multiples pruebas a nivel internacional, continetal y regional, además de las aplicadas a nivel nacional en paises extranjeros. Prueba TIMSS, Prueba PIRLS Aplicada a Estudiantes de grado 4°., Internacional Ecisten multiples pruebas a nivel internacional, continetal y regional, además de las aplicadas a nivel nacional en paises extranjeros. Prueba PISA, Internacional Ecisten multiples pruebas a nivel internacional, continetal y regional, además de las aplicadas a nivel nacional en paises extranjeros. Prueba PIRLS, Internacional Ecisten multiples pruebas a nivel internacional, continetal y regional, además de las aplicadas a nivel nacional en paises extranjeros. Prueba ERCE, Nacional Se usa a nivel nacional las pruebas Saber, las cuales son aplicadas por el ICFES para evaluar el desempeño alcanzado por los estudiantes. Pruebas Saber 3579, Prueba PISA Aplicada a Estudiantes de 15 años de edad.