WARNING:
JavaScript is turned OFF. None of the links on this concept map will
work until it is reactivated.
If you need help turning JavaScript On, click here.
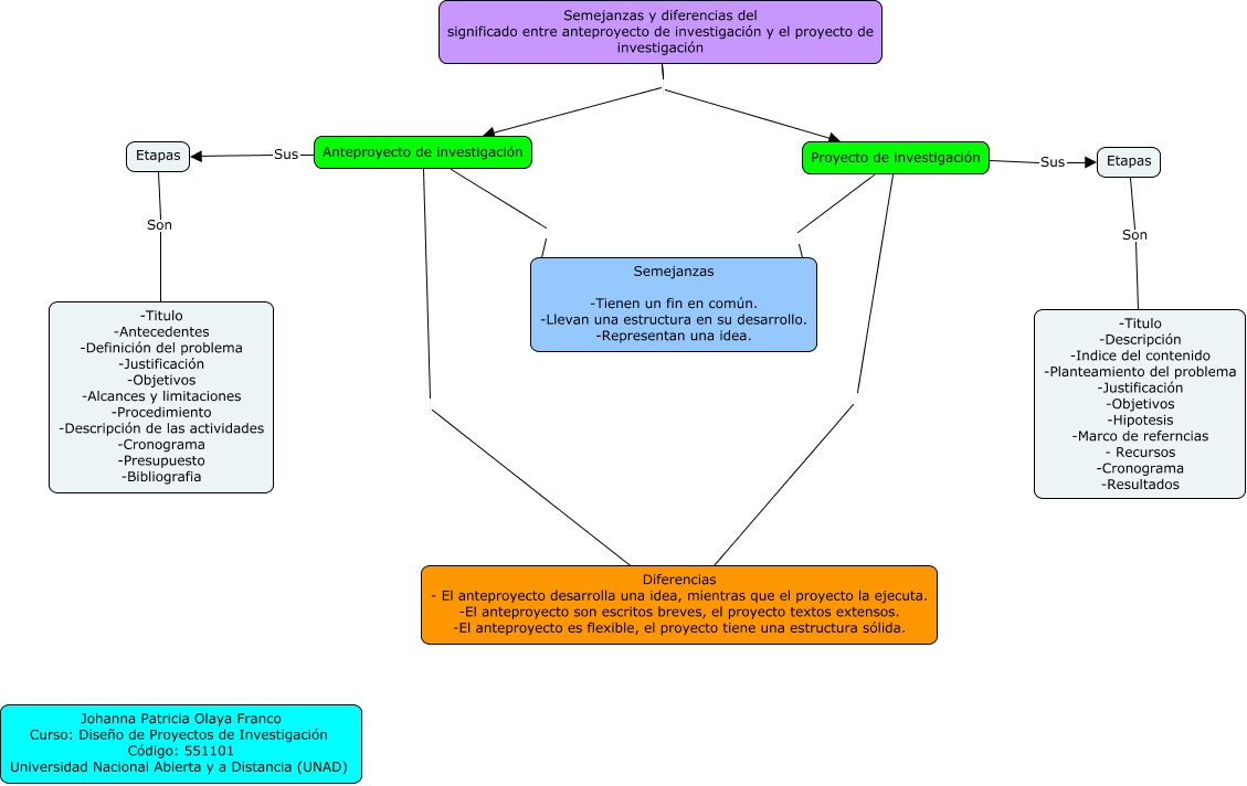
Este Cmap, tiene información relacionada con: Semejanzas y diferencias, Semejanzas y diferencias del significado entre anteproyecto de investigación y el proyecto de investigación Anteproyecto de investigación, Etapas Son -Titulo -Antecedentes -Definición del problema -Justificación -Objetivos -Alcances y limitaciones -Procedimiento -Descripción de las actividades -Cronograma -Presupuesto -Bibliografia, Proyecto de investigación Diferencias - El anteproyecto desarrolla una idea, mientras que el proyecto la ejecuta. -El anteproyecto son escritos breves, el proyecto textos extensos. -El anteproyecto es flexible, el proyecto tiene una estructura sólida., Anteproyecto de investigación Semejanzas -Tienen un fin en común. -Llevan una estructura en su desarrollo. -Representan una idea., Proyecto de investigación Sus Etapas, Anteproyecto de investigación Sus Etapas, Etapas Son -Titulo -Descripción -Indice del contenido -Planteamiento del problema -Justificación -Objetivos -Hipotesis -Marco de referncias - Recursos -Cronograma -Resultados, Proyecto de investigación Semejanzas -Tienen un fin en común. -Llevan una estructura en su desarrollo. -Representan una idea., Semejanzas y diferencias del significado entre anteproyecto de investigación y el proyecto de investigación Proyecto de investigación, Anteproyecto de investigación ????