WARNING:
JavaScript is turned OFF. None of the links on this concept map will
work until it is reactivated.
If you need help turning JavaScript On, click here.
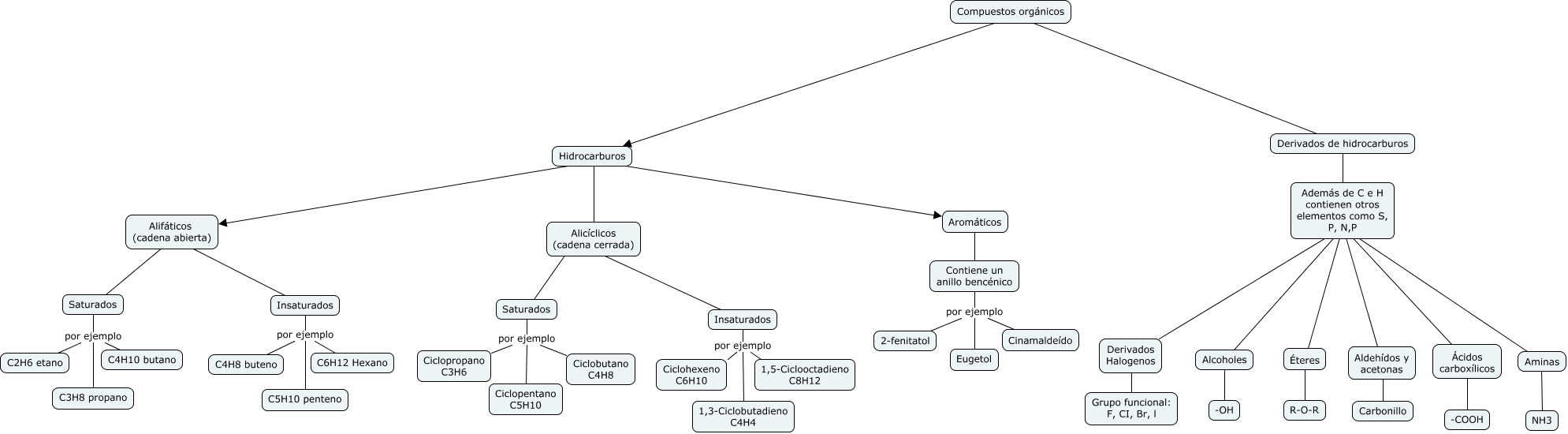
Este Cmap, tiene información relacionada con: Compuestos orgánicos, Además de C e H contienen otros elementos como S, P, N,P ???? Derivados Halogenos, Derivados de hidrocarburos ???? Además de C e H contienen otros elementos como S, P, N,P, Aldehídos y acetonas ???? Carbonillo, Hidrocarburos ???? Alicíclicos (cadena cerrada), Saturados por ejemplo C3H8 propano, Además de C e H contienen otros elementos como S, P, N,P ???? Éteres, Saturados por ejemplo Ciclobutano C4H8, Aminas ???? NH3, Insaturados por ejemplo C4H8 buteno, Alifáticos (cadena abierta) ???? Saturados, Contiene un anillo bencénico por ejemplo 2-fenitatol, Alifáticos (cadena abierta) ???? Insaturados, Insaturados por ejemplo 1,3-Ciclobutadieno C4H4, Saturados por ejemplo C2H6 etano, Hidrocarburos ???? Alifáticos (cadena abierta), Contiene un anillo bencénico por ejemplo Eugetol, Insaturados por ejemplo C6H12 Hexano, Ácidos carboxílicos ???? -COOH, Saturados por ejemplo Ciclopropano C3H6, Insaturados por ejemplo Ciclohexeno C6H10