WARNING:
JavaScript is turned OFF. None of the links on this concept map will
work until it is reactivated.
If you need help turning JavaScript On, click here.
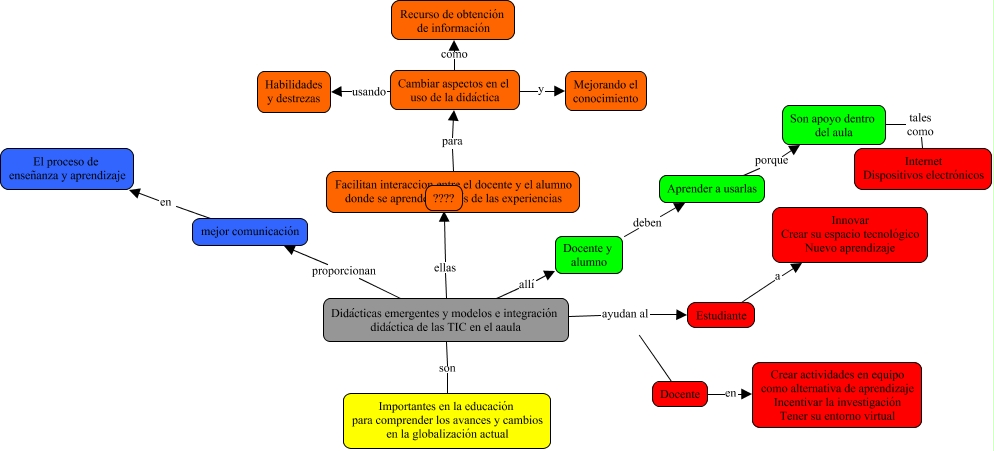
Este Cmap, tiene información relacionada con: DIDACTICAS DIGITALES, Didácticas emergentes y modelos e integración didáctica de las TIC en el aaula ellas ????, Docente en Crear actividades en equipo como alternativa de aprendizaje Incentivar la investigación Tener su entorno virtual, Didácticas emergentes y modelos e integración didáctica de las TIC en el aaula proporcionan mejor comunicación, Didácticas emergentes y modelos e integración didáctica de las TIC en el aaula son Importantes en la educación para comprender los avances y cambios en la globalización actual, Cambiar aspectos en el uso de la didáctica como Recurso de obtención de información, Didácticas emergentes y modelos e integración didáctica de las TIC en el aaula ayudan al Estudiante, Didácticas emergentes y modelos e integración didáctica de las TIC en el aaula ayudan al Docente, Docente y alumno deben Aprender a usarlas, mejor comunicación en El proceso de enseñanza y aprendizaje, Son apoyo dentro del aula tales como Internet Dispositivos electrónicos, Facilitan interaccion entre el docente y el alumno donde se aprende a través de las experiencias para Cambiar aspectos en el uso de la didáctica, Estudiante a Innovar Crear su espacio tecnológico Nuevo aprendizaje, Cambiar aspectos en el uso de la didáctica usando Habilidades y destrezas, Cambiar aspectos en el uso de la didáctica y Mejorando el conocimiento, Aprender a usarlas porque Son apoyo dentro del aula, Didácticas emergentes y modelos e integración didáctica de las TIC en el aaula allí Docente y alumno