WARNING:
JavaScript is turned OFF. None of the links on this concept map will
work until it is reactivated.
If you need help turning JavaScript On, click here.
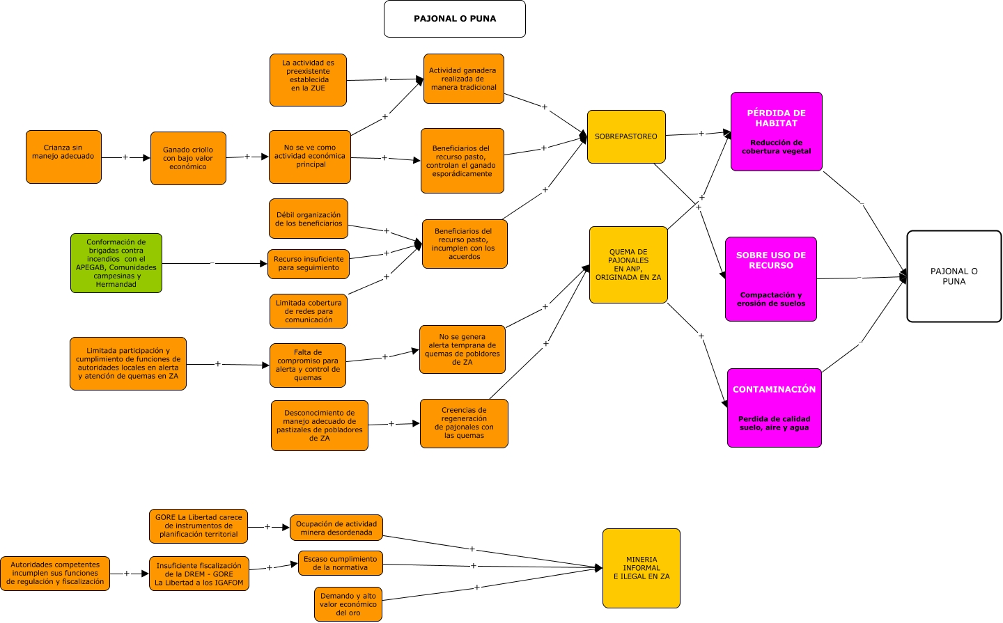
This Concept Map, created with IHMC CmapTools, has information related to: PAJONAL O PUNA, GORE La Libertad carece de instrumentos de planificación territorial + Ocupación de actividad minera desordenada, SOBREPASTOREO + PÉRDIDA DE HABITAT Reducción de cobertura vegetal, No se genera alerta temprana de quemas de pobldores de ZA + QUEMA DE PAJONALES EN ANP, ORIGINADA EN ZA, Crianza sin manejo adecuado + Ganado criollo con bajo valor económico, PÉRDIDA DE HABITAT Reducción de cobertura vegetal - PAJONAL O PUNA, QUEMA DE PAJONALES EN ANP, ORIGINADA EN ZA + PÉRDIDA DE HABITAT Reducción de cobertura vegetal, Insuficiente fiscalización de la DREM - GORE La Libertad a los IGAFOM + Escaso cumplimiento de la normativa, Ocupación de actividad minera desordenada + MINERIA INFORMAL E ILEGAL EN ZA, CONTAMINACIÓN Perdida de calidad suelo, aire y agua - PAJONAL O PUNA, Actividad ganadera realizada de manera tradicional + SOBREPASTOREO, Ganado criollo con bajo valor económico + No se ve como actividad económica principal, Creencias de regeneración de pajonales con las quemas + QUEMA DE PAJONALES EN ANP, ORIGINADA EN ZA, Escaso cumplimiento de la normativa + MINERIA INFORMAL E ILEGAL EN ZA, SOBRE USO DE RECURSO Compactación y erosión de suelos - PAJONAL O PUNA, Beneficiarios del recurso pasto, controlan el ganado esporádicamente + SOBREPASTOREO, Autoridades competentes incumplen sus funciones de regulación y fiscalización + Insuficiente fiscalización de la DREM - GORE La Libertad a los IGAFOM, Falta de compromiso para alerta y control de quemas + No se genera alerta temprana de quemas de pobldores de ZA, La actividad es preexistente establecida en la ZUE + Actividad ganadera realizada de manera tradicional, Débil organización de los beneficiarios + Beneficiarios del recurso pasto, incumplen con los acuerdos, Desconocimiento de manejo adecuado de pastizales de pobladores de ZA + Creencias de regeneración de pajonales con las quemas