WARNING:
JavaScript is turned OFF. None of the links on this concept map will
work until it is reactivated.
If you need help turning JavaScript On, click here.
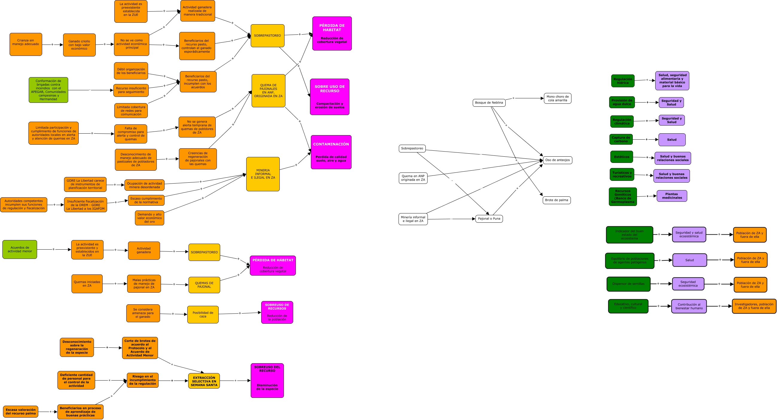
Este Cmap, tiene información relacionada con: CONSOLIDADO 1_OR, Bosque de Neblina + Oso de anteojos, Beneficiarios en proceso de aprendizaje de buenas prácticas + Riesgo en el incumplimiento de la regulación, Creencias de regeneración de pajonales con las quemas + QUEMA DE PAJONALES EN ANP, ORIGINADA EN ZA, No se genera alerta temprana de quemas de pobldores de ZA + QUEMA DE PAJONALES EN ANP, ORIGINADA EN ZA, Beneficiarios del recurso pasto, incumplen con los acuerdos + SOBREPASTOREO, Recurso insuficiente para seguimiento + Beneficiarios del recurso pasto, incumplen con los acuerdos, Conformación de brigadas contra incendios con el APEGAB, Comunidades campesinas y Hermandad - Recurso insuficiente para seguimiento, No se ve como actividad económica principal + Actividad ganadera realizada de manera tradicional, QUEMA DE PAJONALES EN ANP, ORIGINADA EN ZA + PÉRDIDA DE HABITAT Reducción de cobertura vegetal, Turísticos y recreativos + Salud y buenas relaciones sociales, Bosque de Neblina + Brote de palma, Ocupación de actividad minera desordenada + MINERIA INFORMAL E ILEGAL EN ZA, GORE La Libertad carece de instrumentos de planificación territorial + Ocupación de actividad minera desordenada, Desconocimiento de manejo adecuado de pastizales de pobladores de ZA + Creencias de regeneración de pajonales con las quemas, Corte de brotes de acuerdo al Protocolo y el Acuerdo de Actividad Menor + EXTRACCIÓN SELECTIVA EN SEMANA SANTA, Limitada participación y cumplimiento de funciones de autoridades locales en alerta y atención de quemas en ZA + Falta de compromiso para alerta y control de quemas, Captura de carbono + Salud, La actividad es preexistente establecida en la ZUE + Actividad ganadera realizada de manera tradicional, Beneficiarios del recurso pasto, controlan el ganado esporádicamente + SOBREPASTOREO, Indicador del buen estado del ecosistema + Seguridad y salud ecosistémica