WARNING:
JavaScript is turned OFF. None of the links on this concept map will
work until it is reactivated.
If you need help turning JavaScript On, click here.
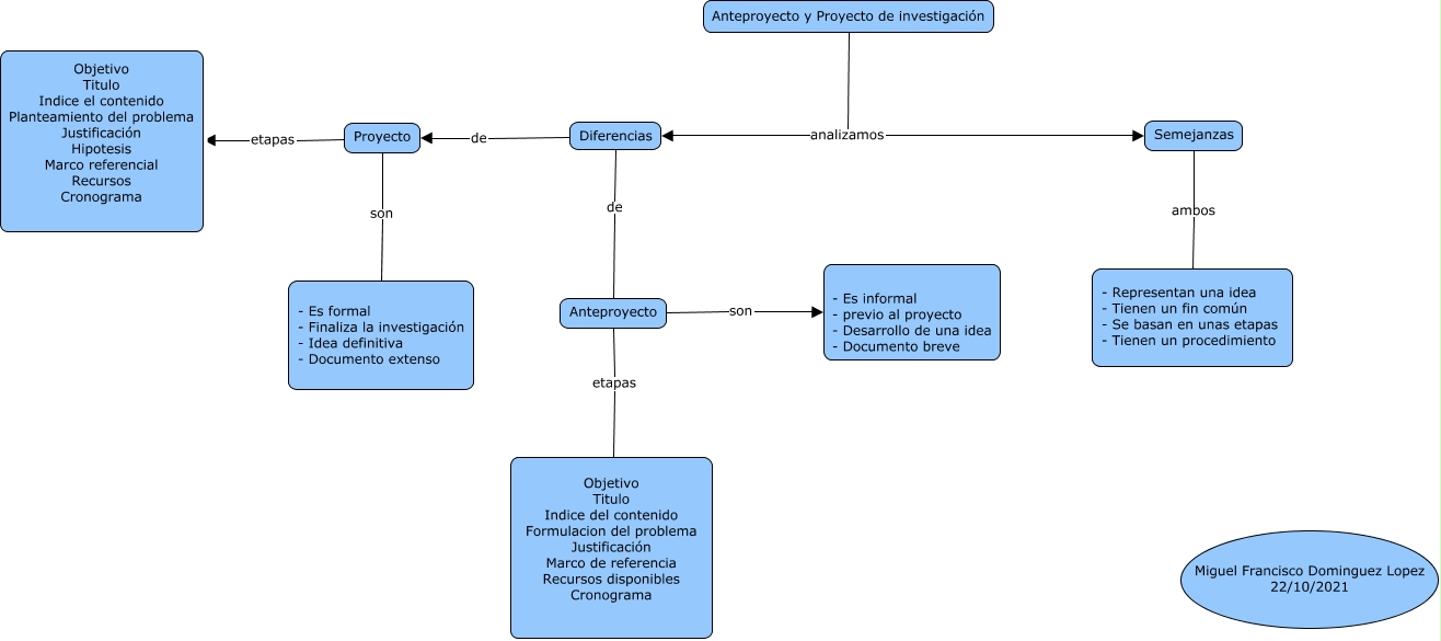
Este Cmap, tiene información relacionada con: Mapa Conceptual, Anteproyecto son - Es informal - previo al proyecto - Desarrollo de una idea - Documento breve, Diferencias de Proyecto, Diferencias de Anteproyecto, Semejanzas ambos - Representan una idea - Tienen un fin común - Se basan en unas etapas - Tienen un procedimiento, Anteproyecto y Proyecto de investigación analizamos Semejanzas, Anteproyecto etapas Objetivo Titulo Indice del contenido Formulacion del problema Justificación Marco de referencia Recursos disponibles Cronograma, Proyecto son - Es formal - Finaliza la investigación - Idea definitiva - Documento extenso, Anteproyecto y Proyecto de investigación analizamos Diferencias, Proyecto etapas Objetivo Titulo Indice el contenido Planteamiento del problema Justificación Hipotesis Marco referencial Recursos Cronograma