WARNING:
JavaScript is turned OFF. None of the links on this concept map will
work until it is reactivated.
If you need help turning JavaScript On, click here.
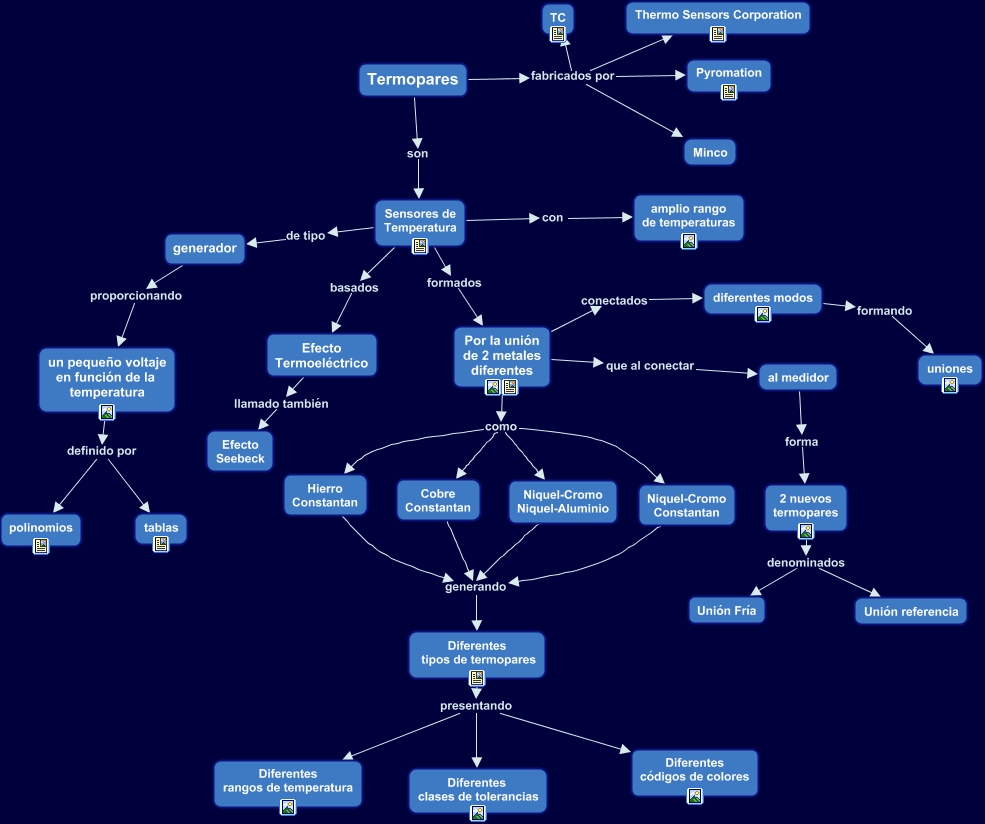
Este Cmap, tiene información relacionada con: 1.- Termopares, Cobre Constantan generando Diferentes tipos de termopares, 2 nuevos termopares denominados Unión referencia, Diferentes tipos de termopares presentando Diferentes rangos de temperatura, al medidor forma 2 nuevos termopares, Por la unión de 2 metales diferentes como Hierro Constantan, Hierro Constantan generando Diferentes tipos de termopares, Termopares fabricados por Pyromation, diferentes modos formando uniones, generador proporcionando un pequeño voltaje en función de la temperatura, Sensores de Temperatura basados Efecto Termoeléctrico, un pequeño voltaje en función de la temperatura definido por tablas, Niquel-Cromo Niquel-Aluminio generando Diferentes tipos de termopares, Niquel-Cromo Constantan generando Diferentes tipos de termopares, Diferentes tipos de termopares presentando Diferentes clases de tolerancias, Termopares fabricados por TC, Termopares fabricados por Thermo Sensors Corporation, Termopares son Sensores de Temperatura, Sensores de Temperatura con amplio rango de temperaturas, Sensores de Temperatura formados Por la unión de 2 metales diferentes, Por la unión de 2 metales diferentes que al conectar al medidor