WARNING:
JavaScript is turned OFF. None of the links on this concept map will
work until it is reactivated.
If you need help turning JavaScript On, click here.
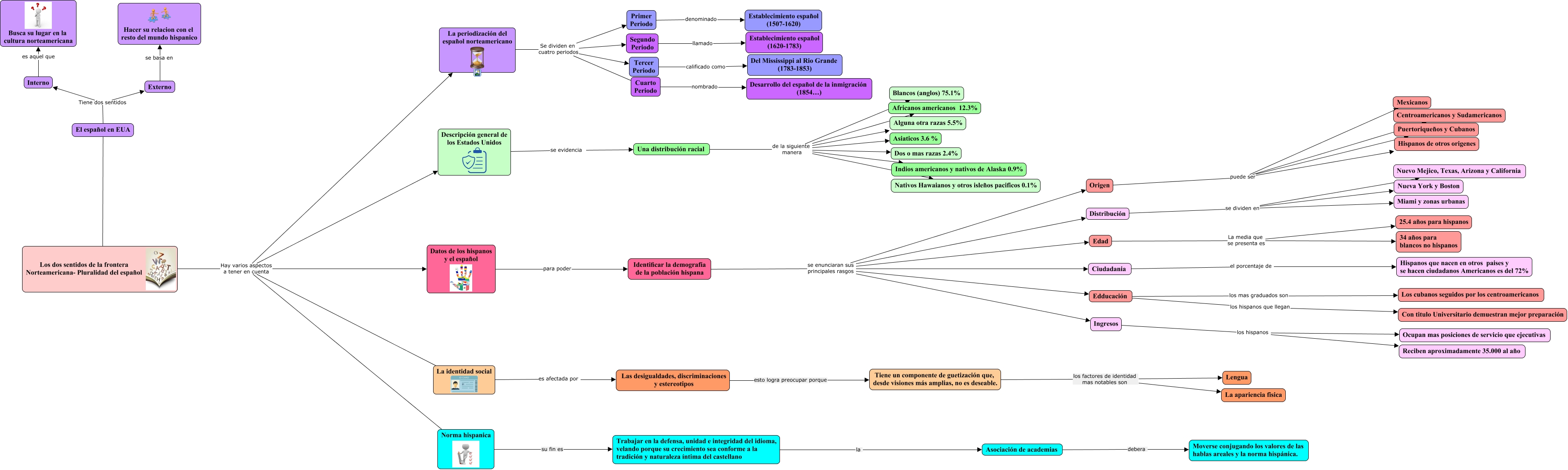
Este Cmap, tiene información relacionada con: gua materna222, Origen puede ser Centroamericanos y Sudamericanos, Distribución se dividen en Nueva York y Boston, Descripción general de los Estados Unidos se evidencia Una distribución racial, El español en EUA ???? Los dos sentidos de la frontera Norteamericana- Pluralidad del español, Las desigualdades, discriminaciones y estereotipos esto logra preocupar porque Tiene un componente de guetización que, desde visiones más amplias, no es deseable., Una distribución racial de la siguiente manera Africanos americanos 12.3%, Distribución se dividen en Miami y zonas urbanas, La periodización del español norteamericano Se dividen en cuatro periodos Primer Periodo, Segundo Periodo llamado Establecimiento español (1620-1783), Identificar la demografía de la población hispana se enunciaran sus principales rasgos Origen, Origen puede ser Puertoriqueños y Cubanos, Una distribución racial de la siguiente manera Nativos Hawaianos y otros isleños pacificos 0.1%, Los dos sentidos de la frontera Norteamericana- Pluralidad del español Hay varios aspectos a tener en cuenta Datos de los hispanos y el español, Tercer Periodo calificado como Del Mississippi al Rio Grande (1783-1853), Los dos sentidos de la frontera Norteamericana- Pluralidad del español Hay varios aspectos a tener en cuenta Norma hispanica, Una distribución racial de la siguiente manera Alguna otra razas 5.5%, Los dos sentidos de la frontera Norteamericana- Pluralidad del español Hay varios aspectos a tener en cuenta Descripción general de los Estados Unidos, Ingresos los hispanos Reciben aproximadamente 35.000 al año, Los dos sentidos de la frontera Norteamericana- Pluralidad del español Hay varios aspectos a tener en cuenta La identidad social, Datos de los hispanos y el español para poder Identificar la demografía de la población hispana