WARNING:
JavaScript is turned OFF. None of the links on this concept map will
work until it is reactivated.
If you need help turning JavaScript On, click here.
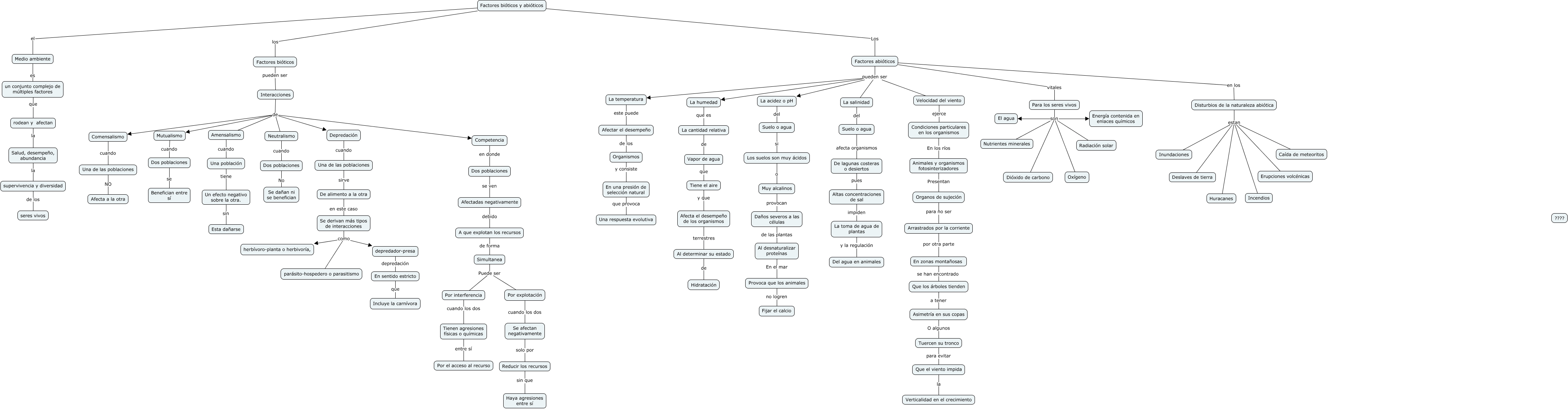
Este Cmap, tiene información relacionada con: Factores bióticos y abióticos, Tuercen su tronco para evitar Que el viento impida, Disturbios de la naturaleza abiótica estan Inundaciones, Factores abióticos pueden ser La humedad, Por explotación cuando los dos Se afectan negativamente, La humedad que es La cantidad relativa, Afectar el desempeño de los Organismos, Disturbios de la naturaleza abiótica estan Incendios, Para los seres vivos son Radiación solar, Disturbios de la naturaleza abiótica estan Huracanes, Depredación cuando Una de las poblaciones, Disturbios de la naturaleza abiótica estan Caída de meteoritos, Una población tiene Un efecto negativo sobre la otra., Una de las poblaciones sirve De alimento a la otra, Simultanea Puede ser Por interferencia, Medio ambiente es un conjunto complejo de múltiples factores, Vapor de agua que Tiene el aire, De alimento a la otra en este caso Se derivan más tipos de interacciones, Condiciones particulares en los organismos En los ríos Animales y organismos fotosinterizadores, Dos poblaciones se Benefician entre sí, A que explotan los recursos de forma Simultanea