WARNING:
JavaScript is turned OFF. None of the links on this concept map will
work until it is reactivated.
If you need help turning JavaScript On, click here.
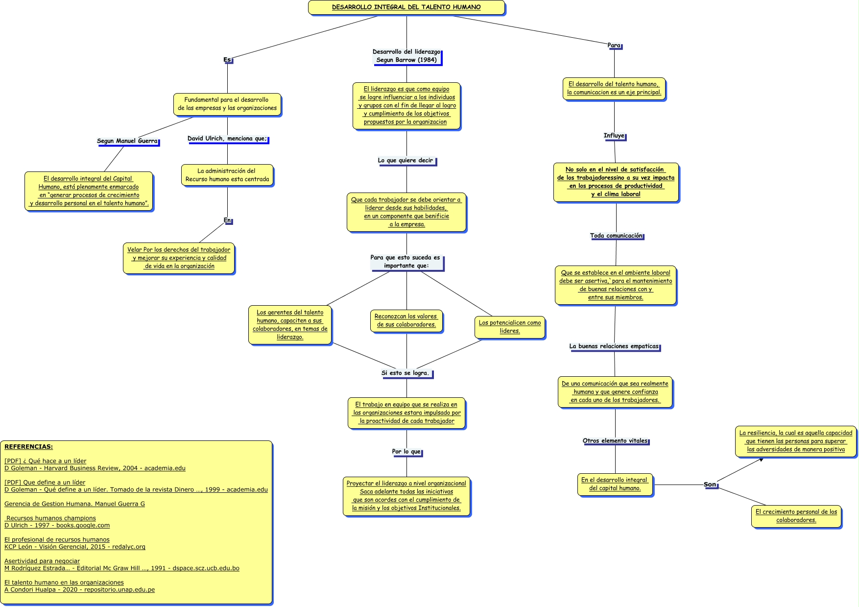
Este Cmap, tiene información relacionada con: Gestiòn del desarrollo integral del talento humano, En el desarrollo integral del capital humano. Son La resiliencia, la cual es aquella capacidad que tienen las personas para superar las adversidades de manera positiva, El desarrollo del talento humano, la comunicacion es un eje principal. Influye No solo en el nivel de satisfacción de los trabajadoressino a su vez impacta en los procesos de productividad y el clima laboral, Reconozcan los valores de sus colaboradores. Si esto se logra. El trabajo en equipo que se realiza en las organizaciones estara impulsado por la proactividad de cada trabajador, El trabajo en equipo que se realiza en las organizaciones estara impulsado por la proactividad de cada trabajador Por lo que Proyectar el liderazgo a nivel organizacional Saca adelante todas las iniciativas que son acordes con el cumplimiento de la misión y los objetivos Institucionales., DESARROLLO INTEGRAL DEL TALENTO HUMANO Para El desarrollo del talento humano, la comunicacion es un eje principal., DESARROLLO INTEGRAL DEL TALENTO HUMANO Desarrollo del liderazgo Segun Barrow (1984) El liderazgo es que como equipo se logre influenciar a los individuos y grupos con el fin de llegar al logro y cumplimiento de los objetivos propuestos por la organizacion, Que cada trabajador se debe orientar a liderar desde sus habilidades, en un componente que benificie a la empresa. Para que esto suceda es importante que: Los gerentes del talento humano, capaciten a sus colaboradores, en temas de liderazgo., De una comunicación que sea realmente humana y que genere confianza en cada uno de los trabajadores. Otros elemento vitales En el desarrollo integral del capital humano., Los gerentes del talento humano, capaciten a sus colaboradores, en temas de liderazgo. Si esto se logra. El trabajo en equipo que se realiza en las organizaciones estara impulsado por la proactividad de cada trabajador, DESARROLLO INTEGRAL DEL TALENTO HUMANO Es Fundamental para el desarrollo de las empresas y las organizaciones, Que se establece en el ambiente laboral debe ser asertiva,`para el mantenimiento de buenas relaciones con y entre sus miembros. La buenas relaciones empaticas De una comunicación que sea realmente humana y que genere confianza en cada uno de los trabajadores., Que cada trabajador se debe orientar a liderar desde sus habilidades, en un componente que benificie a la empresa. Para que esto suceda es importante que: Los potencialicen como lideres., La administración del Recurso humano esta centrada En Velar Por los derechos del trabajador y mejorar su experiencia y calidad de vida en la organización, En el desarrollo integral del capital humano. Son El crecimiento personal de los colaboradores., Que cada trabajador se debe orientar a liderar desde sus habilidades, en un componente que benificie a la empresa. Para que esto suceda es importante que: Reconozcan los valores de sus colaboradores., Fundamental para el desarrollo de las empresas y las organizaciones Segun Manuel Guerra El desarrollo integral del Capital Humano, está plenamente enmarcado en “generar procesos de crecimiento y desarrollo personal en el talento humano”., El liderazgo es que como equipo se logre influenciar a los individuos y grupos con el fin de llegar al logro y cumplimiento de los objetivos propuestos por la organizacion Lo que quiere decir Que cada trabajador se debe orientar a liderar desde sus habilidades, en un componente que benificie a la empresa., No solo en el nivel de satisfacción de los trabajadoressino a su vez impacta en los procesos de productividad y el clima laboral Toda comunicación Que se establece en el ambiente laboral debe ser asertiva,`para el mantenimiento de buenas relaciones con y entre sus miembros., Los potencialicen como lideres. Si esto se logra. El trabajo en equipo que se realiza en las organizaciones estara impulsado por la proactividad de cada trabajador, Fundamental para el desarrollo de las empresas y las organizaciones David Ulrich, menciona que; La administración del Recurso humano esta centrada