WARNING:
JavaScript is turned OFF. None of the links on this concept map will
work until it is reactivated.
If you need help turning JavaScript On, click here.
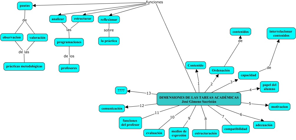
Este Cmap, tiene información relacionada con: Sin Título 2, DIMENSIONES DE LAS TAREAS ACADÉMICAS José Gimeno Sacristán 1 Contenido, reflexionar sobre la práctica, capacidad de interrelacionar contenidos, DIMENSIONES DE LAS TAREAS ACADÉMICAS José Gimeno Sacristán 5 motivacion, pautas de valoración, DIMENSIONES DE LAS TAREAS ACADÉMICAS José Gimeno Sacristán 13 ????, DIMENSIONES DE LAS TAREAS ACADÉMICAS José Gimeno Sacristán funciones pautas, DIMENSIONES DE LAS TAREAS ACADÉMICAS José Gimeno Sacristán 10 evaluación, pautas de observacion, observacion de las prácticas metodológicas, DIMENSIONES DE LAS TAREAS ACADÉMICAS José Gimeno Sacristán 6 adecuación, DIMENSIONES DE LAS TAREAS ACADÉMICAS José Gimeno Sacristán funciones reflexionar, Ordenación de contenidos, programaciones de los profesores, DIMENSIONES DE LAS TAREAS ACADÉMICAS José Gimeno Sacristán 8 estructuración, DIMENSIONES DE LAS TAREAS ACADÉMICAS José Gimeno Sacristán 9 medios de expresión, analizar las programaciones, DIMENSIONES DE LAS TAREAS ACADÉMICAS José Gimeno Sacristán funciones estructurar, DIMENSIONES DE LAS TAREAS ACADÉMICAS José Gimeno Sacristán funciones analizar, DIMENSIONES DE LAS TAREAS ACADÉMICAS José Gimeno Sacristán 4 papel del alumno