WARNING:
JavaScript is turned OFF. None of the links on this concept map will
work until it is reactivated.
If you need help turning JavaScript On, click here.
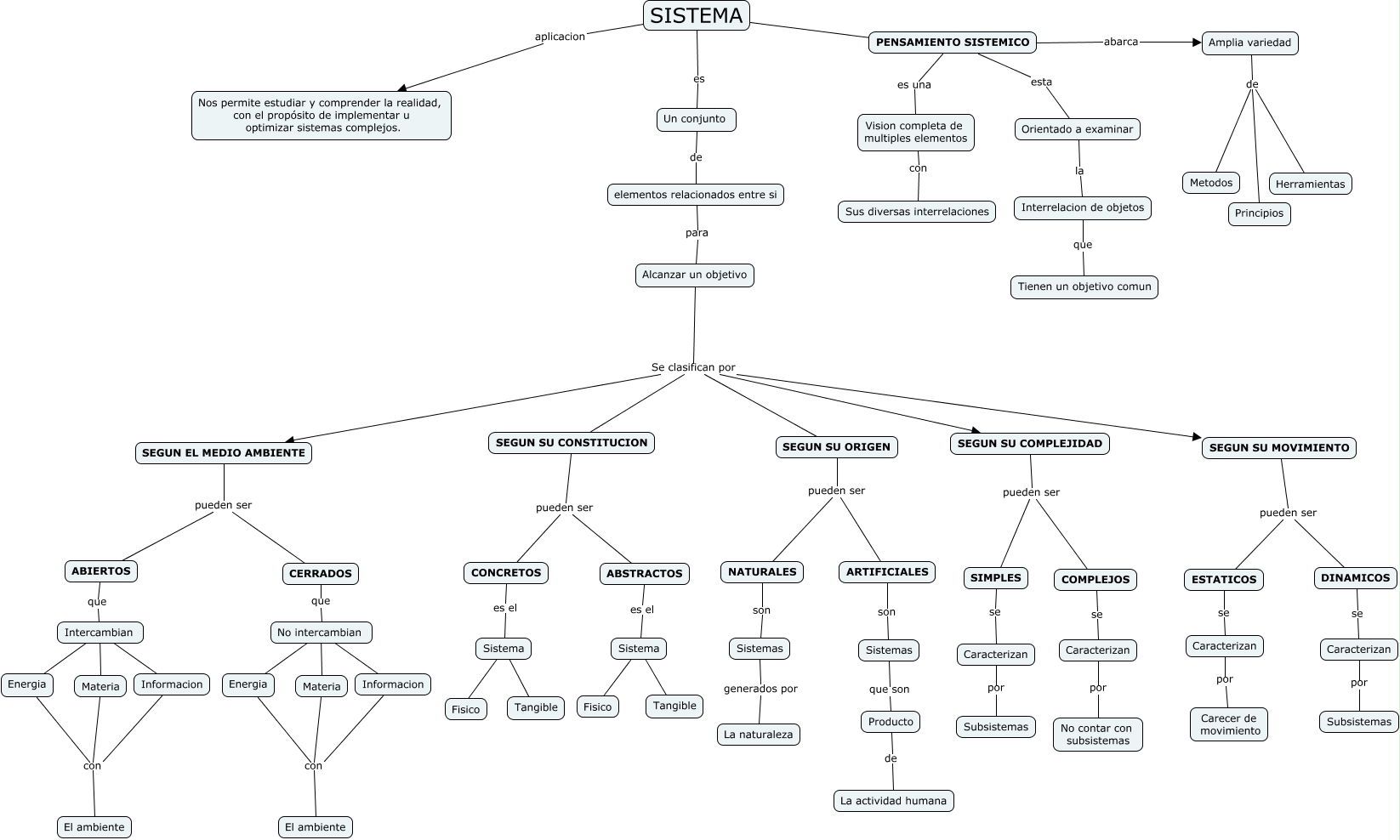
Este Cmap, tiene información relacionada con: Enfoque sistemico, SEGUN SU MOVIMIENTO pueden ser DINAMICOS, Intercambian ???? Energia, Alcanzar un objetivo Se clasifican por SEGUN SU MOVIMIENTO, No intercambian ???? Energia, SISTEMA es Un conjunto, PENSAMIENTO SISTEMICO esta Orientado a examinar, SISTEMA aplicacion Nos permite estudiar y comprender la realidad, con el propósito de implementar u optimizar sistemas complejos., Un conjunto de elementos relacionados entre si, Sistema ???? Tangible, COMPLEJOS se Caracterizan, Caracterizan por Subsistemas, SEGUN SU CONSTITUCION pueden ser CONCRETOS, Energia con El ambiente, NATURALES son Sistemas, Orientado a examinar la Interrelacion de objetos, SEGUN SU ORIGEN pueden ser ARTIFICIALES, Sistemas generados por La naturaleza, SEGUN EL MEDIO AMBIENTE pueden ser ABIERTOS, SEGUN SU ORIGEN pueden ser NATURALES, Materia con El ambiente