WARNING:
JavaScript is turned OFF. None of the links on this concept map will
work until it is reactivated.
If you need help turning JavaScript On, click here.
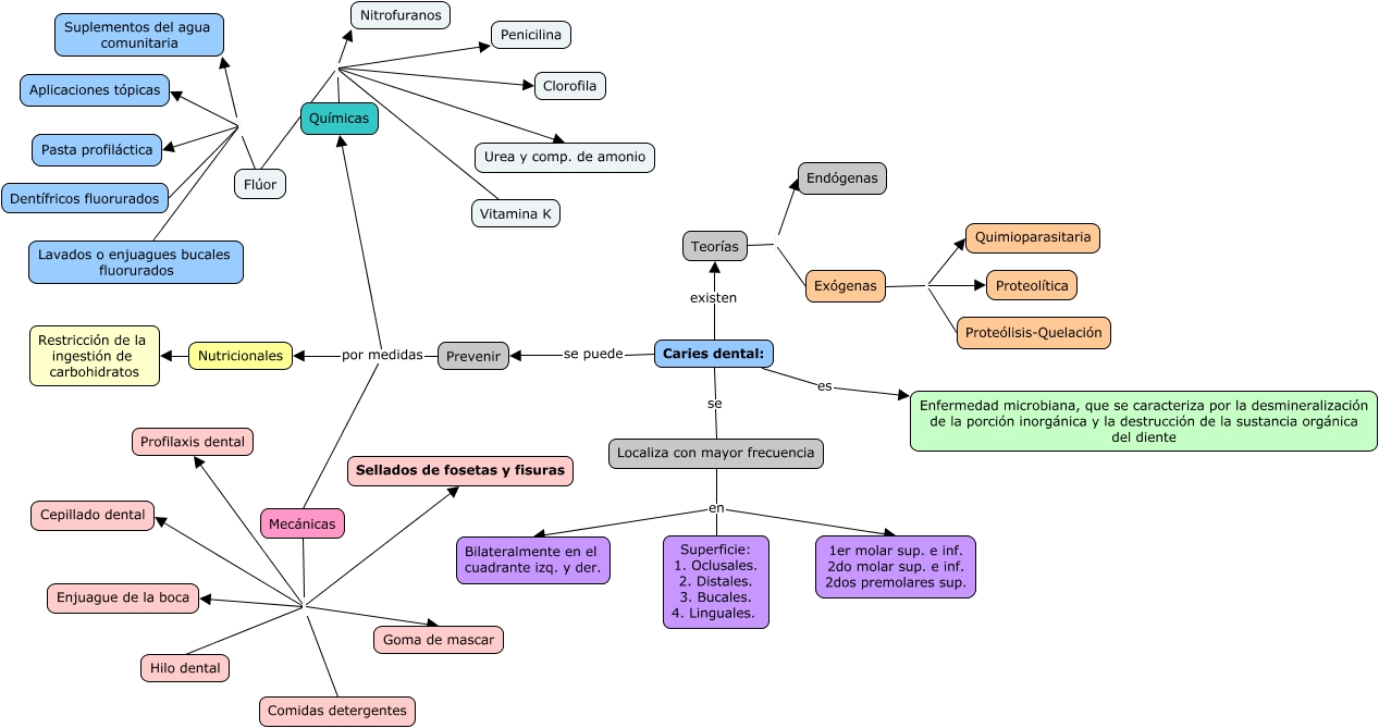
Este Cmap, tiene información relacionada con: Caries dental, Químicas Clorofila, Mecánicas Profilaxis dental, Localiza con mayor frecuencia en Bilateralmente en el cuadrante izq. y der., Exógenas Proteólisis-Quelación, Caries dental: se puede Prevenir, Mecánicas Comidas detergentes, Prevenir por medidas Mecánicas, Flúor Pasta profiláctica, Químicas Penicilina, Químicas Nitrofuranos, Químicas Flúor, Químicas Vitamina K, Flúor Lavados o enjuagues bucales fluorurados, Caries dental: se Localiza con mayor frecuencia, Localiza con mayor frecuencia en 1er molar sup. e inf. 2do molar sup. e inf. 2dos premolares sup., Exógenas Quimioparasitaria, Prevenir por medidas Químicas, Mecánicas Goma de mascar, Teorías Exógenas, Flúor Dentífricos fluorurados