WARNING:
JavaScript is turned OFF. None of the links on this concept map will
work until it is reactivated.
If you need help turning JavaScript On, click here.
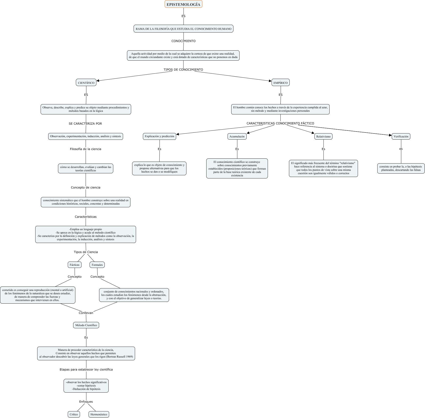
Este Cmap, tiene información relacionada con: Actividad evaluativa 1 Investigacion 4, conocimiento sistemático que el hombre construye sobre una realidad en condiciones históricas, sociales, concretas y determinadas Características -Emplea un lenguaje propio -Se apoya en la lógica y acude al método científico -Se caracteriza por la definición y explicación de métodos como la observación, la experimentación, la inducción, análisis y síntesis, Manera de proceder característica de la ciencia, Consiste en observar aquellos hechos que permiten al observador descubrir las leyes generales que los rigen (Bertran Russell 1969) Etapas para establecer ley científica -observar los hechos significativos -sentar hipótesis -Deducción de hipótesis, Aquella actividad por medio de la cual se adquiere la certeza de que existe una realidad, de que el mundo circundante existe y está dotado de características que no ponemos en duda TIPOS DE CONOCIMIENTO EMPÍRICO, EPISTEMOLOGÍA ES RAMA DE LA FILOSOFÍA QUE ESTUDIA EL CONOCIMIENTO HUMANO, Observación, experimentación, inducción, análisis y síntesis Filosofía de la ciencia cómo se desarrollan, evalúan y cambian las teorías científicas, El hombre común conoce los hechos a través de la experiencia cumplida al azar, sin método y mediante investigaciones personales CARACTERISTICAS CONOCIMIENTO FÁCTICO Acumulacón, -Emplea un lenguaje propio -Se apoya en la lógica y acude al método científico -Se caracteriza por la definición y explicación de métodos como la observación, la experimentación, la inducción, análisis y síntesis Tipos de Ciencia Formales, Aquella actividad por medio de la cual se adquiere la certeza de que existe una realidad, de que el mundo circundante existe y está dotado de características que no ponemos en duda TIPOS DE CONOCIMIENTO CIENTÍFICO, CIENTÍFICO ES Observa, describe, explica y predice su objeto mediante procedimientos y métodos basados en la lógica, -observar los hechos significativos -sentar hipótesis -Deducción de hipótesis Enfoques Crítico, Acumulacón Es El conocimiento científico se construye sobre conocimientos previamente establecidos (proposiciones teóricas) que forman parte de la base teórica existente de cada existencia, EMPÍRICO ES El hombre común conoce los hechos a través de la experiencia cumplida al azar, sin método y mediante investigaciones personales, Método Científico Es Manera de proceder característica de la ciencia, Consiste en observar aquellos hechos que permiten al observador descubrir las leyes generales que los rigen (Bertran Russell 1969), Verificación es consiste en probar la, o las hipótesis planteadas, descartando las falsas, cometido es conseguir una reproducción (mental o artificial) de los fenómenos de la naturaleza que se desea estudiar, de manera de comprender las fuerzas y mecanismos que intervienen en ellos. Conllevan Método Científico, cómo se desarrollan, evalúan y cambian las teorías científicas Concepto de ciencia conocimiento sistemático que el hombre construye sobre una realidad en condiciones históricas, sociales, concretas y determinadas, El hombre común conoce los hechos a través de la experiencia cumplida al azar, sin método y mediante investigaciones personales CARACTERISTICAS CONOCIMIENTO FÁCTICO Relativismo, Observa, describe, explica y predice su objeto mediante procedimientos y métodos basados en la lógica SE CARACTERIZA POR Observación, experimentación, inducción, análisis y síntesis, Relativismo Es El significado más frecuente del término "relativismo" hace referencia al sistema o doctrina que sostiene que todos los puntos de vista sobre una misma cuestión son igualmente válidos o correctos, Explicación y predicción Es explica lo que es objeto de conocimiento y propone alternativas para que los hechos se den o se modifiquen