WARNING:
JavaScript is turned OFF. None of the links on this concept map will
work until it is reactivated.
If you need help turning JavaScript On, click here.
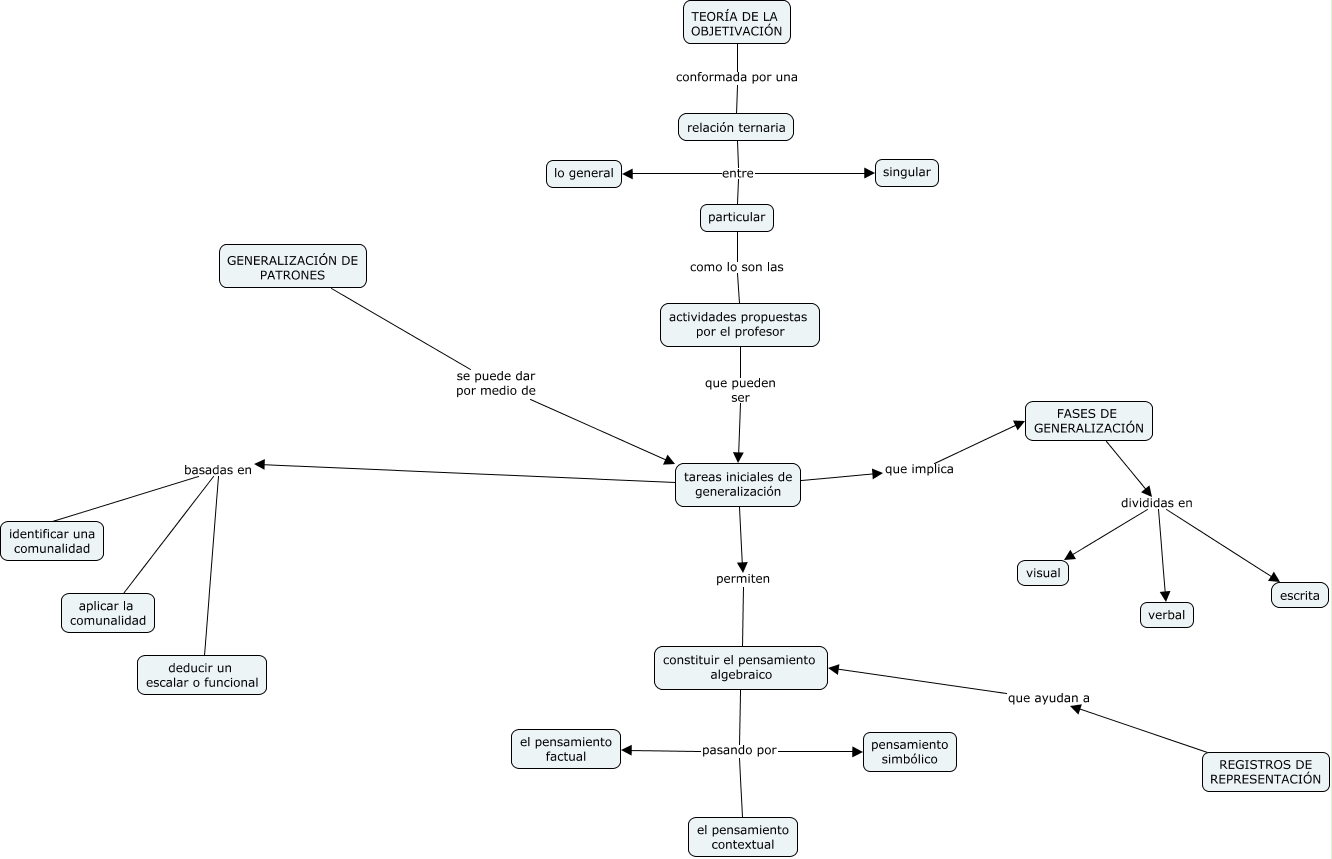
Este Cmap, tiene información relacionada con: marco teórico, tareas iniciales de generalización basadas en aplicar la comunalidad, tareas iniciales de generalización permiten constituir el pensamiento algebraico, actividades propuestas por el profesor que pueden ser tareas iniciales de generalización, particular como lo son las actividades propuestas por el profesor, FASES DE GENERALIZACIÓN divididas en escrita, constituir el pensamiento algebraico pasando por el pensamiento contextual, TEORÍA DE LA OBJETIVACIÓN conformada por una relación ternaria, constituir el pensamiento algebraico pasando por pensamiento simbólico, FASES DE GENERALIZACIÓN divididas en verbal, tareas iniciales de generalización basadas en deducir un escalar o funcional, relación ternaria entre singular, FASES DE GENERALIZACIÓN divididas en visual, tareas iniciales de generalización basadas en identificar una comunalidad, tareas iniciales de generalización que implica FASES DE GENERALIZACIÓN, relación ternaria entre lo general, GENERALIZACIÓN DE PATRONES se puede dar por medio de tareas iniciales de generalización, constituir el pensamiento algebraico pasando por el pensamiento factual, REGISTROS DE REPRESENTACIÓN que ayudan a constituir el pensamiento algebraico, relación ternaria entre particular