WARNING:
JavaScript is turned OFF. None of the links on this concept map will
work until it is reactivated.
If you need help turning JavaScript On, click here.
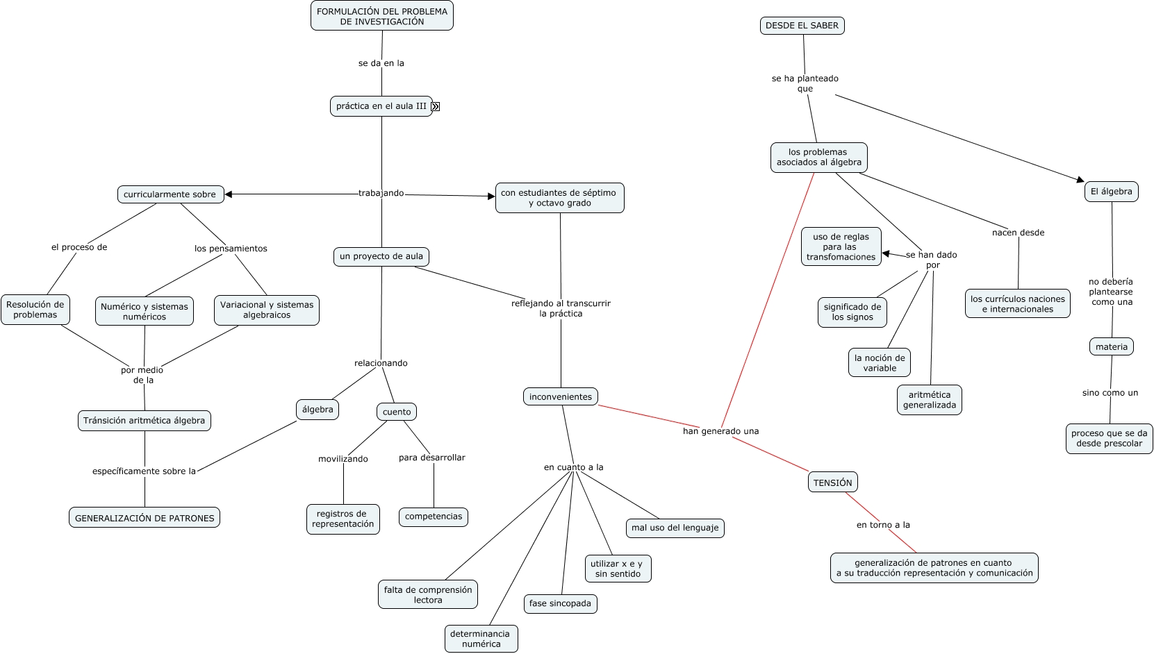
Este Cmap, tiene información relacionada con: formulación del problema, materia sino como un proceso que se da desde prescolar, práctica en el aula III trabajando un proyecto de aula, inconvenientes en cuanto a la fase sincopada, inconvenientes en cuanto a la falta de comprensión lectora, inconvenientes han generado una TENSIÓN, los problemas asociados al álgebra nacen desde los currículos naciones e internacionales, un proyecto de aula relacionando cuento, El álgebra no debería plantearse como una materia, Resolución de problemas por medio de la Tránsición aritmética álgebra, curricularmente sobre los pensamientos Variacional y sistemas algebraicos, práctica en el aula III trabajando con estudiantes de séptimo y octavo grado, FORMULACIÓN DEL PROBLEMA DE INVESTIGACIÓN se da en la práctica en el aula III, curricularmente sobre los pensamientos Numérico y sistemas numéricos, INDÍCIO de problemas en torno al álgebra, un proyecto de aula reflejando al transcurrir la práctica inconvenientes, curricularmente sobre el proceso de Resolución de problemas, los problemas asociados al álgebra se han dado por significado de los signos, álgebra específicamente sobre la GENERALIZACIÓN DE PATRONES, DESDE EL SABER se ha planteado que El álgebra, con estudiantes de séptimo y octavo grado reflejando al transcurrir la práctica inconvenientes