WARNING:
JavaScript is turned OFF. None of the links on this concept map will
work until it is reactivated.
If you need help turning JavaScript On, click here.
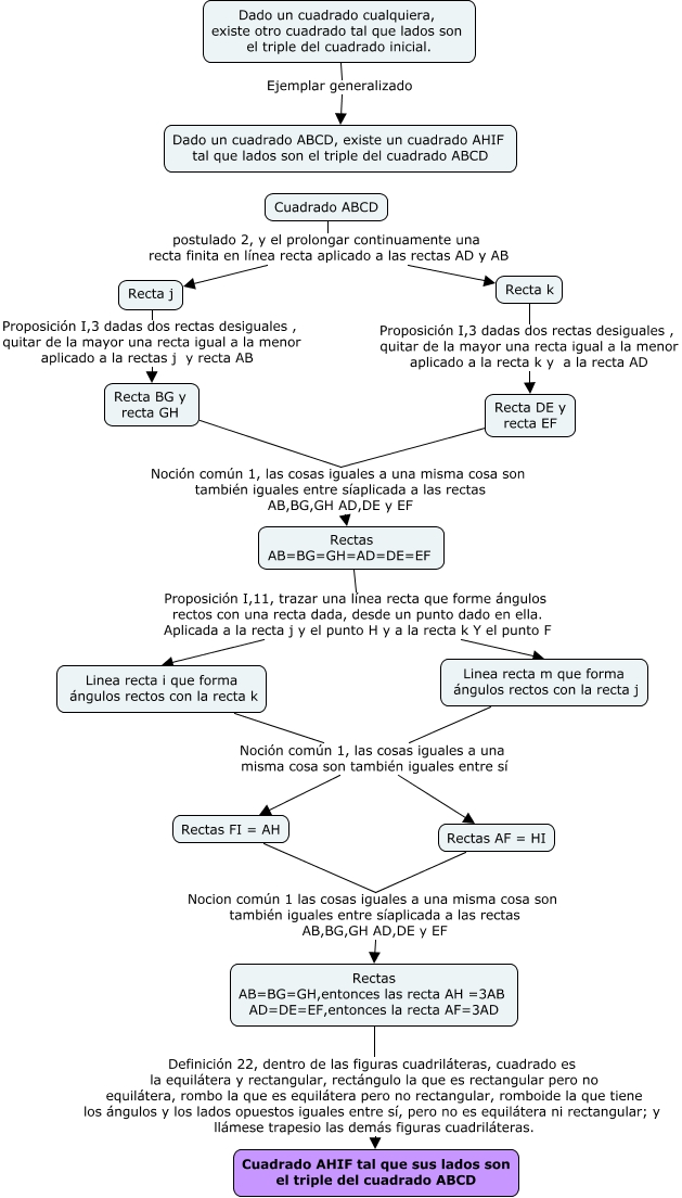
Este Cmap, tiene información relacionada con: CUADRADO 3, Linea recta m que forma ángulos rectos con la recta j Noción común 1, las cosas iguales a una misma cosa son también iguales entre sí Rectas AF = HI, Rectas AB=BG=GH=AD=DE=EF Proposición I,11, trazar una línea recta que forme ángulos rectos con una recta dada, desde un punto dado en ella. Aplicada a la recta j y el punto H y a la recta k Y el punto F Linea recta i que forma ángulos rectos con la recta k, Rectas AF = HI Nocion común 1 las cosas iguales a una misma cosa son también iguales entre síaplicada a las rectas AB,BG,GH AD,DE y EF Rectas AB=BG=GH,entonces las recta AH =3AB AD=DE=EF,entonces la recta AF=3AD, Cuadrado ABCD postulado 2, y el prolongar continuamente una recta finita en línea recta aplicado a las rectas AD y AB Recta j, Dado un cuadrado cualquiera, existe otro cuadrado tal que lados son el triple del cuadrado inicial. Ejemplar generalizado Dado un cuadrado ABCD, existe un cuadrado AHIF tal que lados son el triple del cuadrado ABCD, Rectas AB=BG=GH,entonces las recta AH =3AB AD=DE=EF,entonces la recta AF=3AD Definición 22, dentro de las figuras cuadriláteras, cuadrado es la equilátera y rectangular, rectángulo la que es rectangular pero no equilátera, rombo la que es equilátera pero no rectangular, romboide la que tiene los ángulos y los lados opuestos iguales entre sí, pero no es equilátera ni rectangular; y llámese trapesio las demás figuras cuadriláteras. Cuadrado AHIF tal que sus lados son el triple del cuadrado ABCD, Cuadrado ABCD postulado 2, y el prolongar continuamente una recta finita en línea recta aplicado a las rectas AD y AB Recta k, Linea recta i que forma ángulos rectos con la recta k Noción común 1, las cosas iguales a una misma cosa son también iguales entre sí Rectas AF = HI, Linea recta m que forma ángulos rectos con la recta j Noción común 1, las cosas iguales a una misma cosa son también iguales entre sí Rectas FI = AH, Recta j Proposición I,3 dadas dos rectas desiguales , quitar de la mayor una recta igual a la menor aplicado a la rectas j y recta AB Recta BG y recta GH, Recta k Proposición I,3 dadas dos rectas desiguales , quitar de la mayor una recta igual a la menor aplicado a la recta k y a la recta AD Recta DE y recta EF, Linea recta i que forma ángulos rectos con la recta k Noción común 1, las cosas iguales a una misma cosa son también iguales entre sí Rectas FI = AH, Recta DE y recta EF Noción común 1, las cosas iguales a una misma cosa son también iguales entre síaplicada a las rectas AB,BG,GH AD,DE y EF Rectas AB=BG=GH=AD=DE=EF, Rectas AB=BG=GH=AD=DE=EF Proposición I,11, trazar una línea recta que forme ángulos rectos con una recta dada, desde un punto dado en ella. Aplicada a la recta j y el punto H y a la recta k Y el punto F Linea recta m que forma ángulos rectos con la recta j, Rectas FI = AH Nocion común 1 las cosas iguales a una misma cosa son también iguales entre síaplicada a las rectas AB,BG,GH AD,DE y EF Rectas AB=BG=GH,entonces las recta AH =3AB AD=DE=EF,entonces la recta AF=3AD, Recta BG y recta GH Noción común 1, las cosas iguales a una misma cosa son también iguales entre síaplicada a las rectas AB,BG,GH AD,DE y EF Rectas AB=BG=GH=AD=DE=EF