WARNING:
JavaScript is turned OFF. None of the links on this concept map will
work until it is reactivated.
If you need help turning JavaScript On, click here.
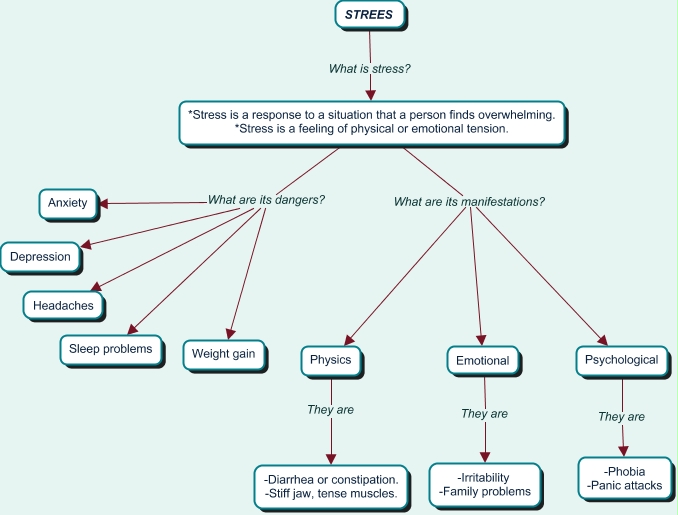
Este Cmap, tiene información relacionada con: Conceptual map, *Stress is a response to a situation that a person finds overwhelming. *Stress is a feeling of physical or emotional tension. What are its manifestations? Psychological, *Stress is a response to a situation that a person finds overwhelming. *Stress is a feeling of physical or emotional tension. What are its dangers? Headaches, *Stress is a response to a situation that a person finds overwhelming. *Stress is a feeling of physical or emotional tension. What are its dangers? Depression, Physics They are -Diarrhea or constipation. -Stiff jaw, tense muscles., *Stress is a response to a situation that a person finds overwhelming. *Stress is a feeling of physical or emotional tension. What are its dangers? Sleep problems, Psychological They are -Phobia -Panic attacks, *Stress is a response to a situation that a person finds overwhelming. *Stress is a feeling of physical or emotional tension. What are its manifestations? Physics, Emotional They are -Irritability -Family problems, *Stress is a response to a situation that a person finds overwhelming. *Stress is a feeling of physical or emotional tension. What are its manifestations? Emotional, *Stress is a response to a situation that a person finds overwhelming. *Stress is a feeling of physical or emotional tension. What are its dangers? Anxiety, *Stress is a response to a situation that a person finds overwhelming. *Stress is a feeling of physical or emotional tension. What are its dangers? Weight gain, STREES What is stress? *Stress is a response to a situation that a person finds overwhelming. *Stress is a feeling of physical or emotional tension.