WARNING:
JavaScript is turned OFF. None of the links on this concept map will
work until it is reactivated.
If you need help turning JavaScript On, click here.
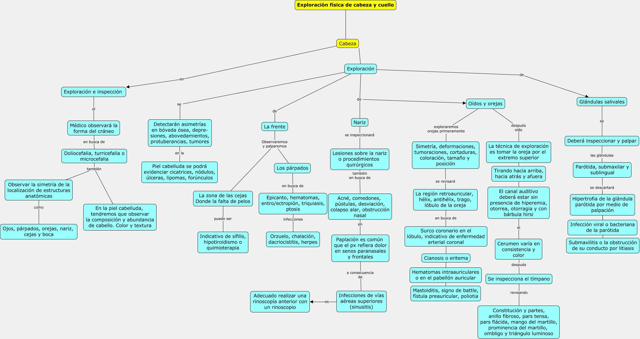
Este Cmap, tiene información relacionada con: Exploración de cabeza, Cianosis o eritema ???? Hematomas intraauriculares o en el pabellón auricular, Exploración se Detectarán asimetrías en bóveda ósea, depre- siones, abovedamientos, protuberancias, tumores, Doliocefalia, turricefalia o microcefalia también En la piel cabelluda, tendremos que observar la composición y abundancia de cabello. Color y textura, Cerumen varía en consistencia y color después Se inspecciona el tímpano, Parótida, submaxilar y sublingual se descartará Hipertrofia de la glándula parótida por medio de palpación, Acné, comedones, pústulas, desviación, colapso alar, obstrucción nasal en Paplación es común que el px refiera dolor en senos paranasales y frontales, Glándulas salivales se Deberá inspeccionar y palpar, Cabeza ???? Exploración, Deberá inspeccionar y palpar las glándulas Parótida, submaxilar y sublingual, Cabeza en Exploración e inspección, La frente Observaremos y palparemos La zona de las cejas Donde la falta de pelos, Se inspecciona el tímpano revisando Constitución y partes, anillo fibroso, pars tensa, pars flácida, mango del martillo, prominencia del martillo, ombligo y triángulo luminoso, Infecciones de vías aéreas superiores (sinusitis) es Adecuado realizar una rinoscopía anterior con un rinoscopio, Observar la simetría de la localización de estructuras anatómicas como Ojos, párpados, orejas, nariz, cejas y boca, Paplación es común que el px refiera dolor en senos paranasales y frontales a consecuencia de Infecciones de vías aéreas superiores (sinusitis), Detectarán asimetrías en bóveda ósea, depre- siones, abovedamientos, protuberancias, tumores en la Piel cabelluda se podrá evidenciar cicatrices, nódulos, úlceras, lipomas, forúnculos, Simetría, deformaciones, tumoraciones, cortaduras, coloración, tamaño y posición se revisará La región retroauricular, hélix, antihélix, trago, lóbulo de la oreja, Exploración de Nariz, Parótida, submaxilar y sublingual se descartará Submaxilitis o la obstrucción de su conducto por litiasis, La región retroauricular, hélix, antihélix, trago, lóbulo de la oreja en busca de Surco coronario en el lóbulo, indicativo de enfermedad arterial coronal