WARNING:
JavaScript is turned OFF. None of the links on this concept map will
work until it is reactivated.
If you need help turning JavaScript On, click here.
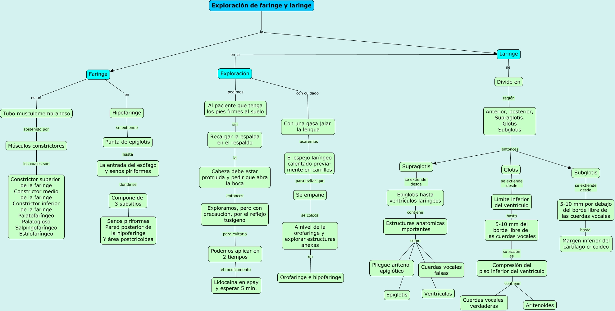
Este Cmap, tiene información relacionada con: Exploracion de faringe y laringe, Se empañe se coloca A nivel de la orofaringe y explorar estructuras anexas, Laringe en la Exploración, Compresión del piso inferior del ventrículo contiene Cuerdas vocales verdaderas, Supraglotis se extiende desde Epiglotis hasta ventrículos laríngeos, Anterior, posterior, Supraglotis. Glotis Subglotis entonces Supraglotis, Estructuras anatómicas importantes como Ventrículos, Exploramos, pero con precaución, por el reflejo tusígeno para evitarlo Podemos aplicar en 2 tiempos, Subglotis se extiende desde 5-10 mm por debajo del borde libre de las cuerdas vocales, Anterior, posterior, Supraglotis. Glotis Subglotis entonces Glotis, Al paciente que tenga los pies firmes al suelo sin Recargar la espalda en el respaldo, La entrada del esófago y senos piriformes donde se Compone de 3 subsitios, Estructuras anatómicas importantes como Epiglotis, Límite inferior del ventrículo hasta 5-10 mm del borde libre de las cuerdas vocales, Cabeza debe estar protruida y pedir que abra la boca entonces Exploramos, pero con precaución, por el reflejo tusígeno, Glotis se extiende desde Límite inferior del ventrículo, El espejo laríngeo calentado previa- mente en carrillos para evitar que Se empañe, Recargar la espalda en el respaldo la Cabeza debe estar protruida y pedir que abra la boca, Exploración pedimos Al paciente que tenga los pies firmes al suelo, Compresión del piso inferior del ventrículo contiene Aritenoides, Estructuras anatómicas importantes como Pliegue ariteno- epiglótico