WARNING:
JavaScript is turned OFF. None of the links on this concept map will
work until it is reactivated.
If you need help turning JavaScript On, click here.
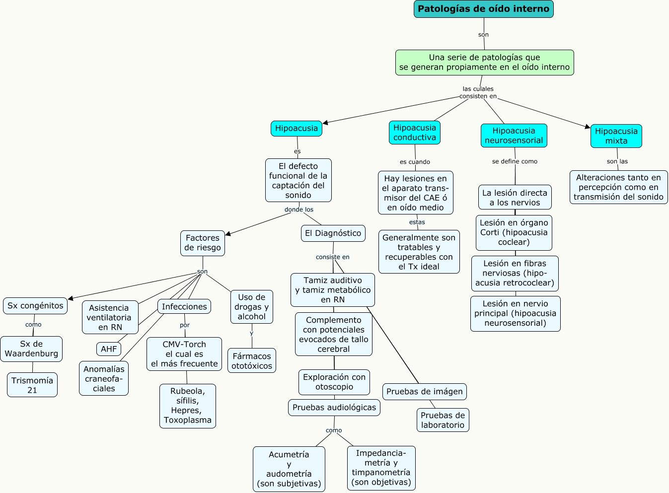
Este Cmap, tiene información relacionada con: Patologias de oido medio, El defecto funcional de la captación del sonido donde los El Diagnóstico, Hipoacusia neurosensorial se define como Lesión en nervio principal (hipoacusia neurosensorial), Hipoacusia conductiva es cuando Hay lesiones en el aparato trans- misor del CAE ó en oído medio, El Diagnóstico consiste en Tamiz auditivo y tamiz metabólico en RN, Patologías de oído interno son Una serie de patologías que se generan propiamente en el oído interno, El Diagnóstico consiste en Pruebas de imágen, Factores de riesgo son Infecciones, Infecciones por CMV-Torch el cual es el más frecuente, El Diagnóstico consiste en Pruebas audiológicas, Factores de riesgo son Sx congénitos, Sx congénitos como Trismomía 21, Hipoacusia neurosensorial se define como Lesión en fibras nerviosas (hipo- acusia retrococlear), Sx congénitos como Sx de Waardenburg, Pruebas audiológicas como Impedancia- metría y timpanometría (son objetivas), Pruebas audiológicas como Acumetría y audometría (son subjetivas), Hipoacusia neurosensorial se define como La lesión directa a los nervios, Factores de riesgo son Uso de drogas y alcohol, Hipoacusia neurosensorial se define como Lesión en órgano Corti (hipoacusia coclear), El Diagnóstico consiste en Complemento con potenciales evocados de tallo cerebral, El Diagnóstico consiste en Exploración con otoscopio