WARNING:
JavaScript is turned OFF. None of the links on this concept map will
work until it is reactivated.
If you need help turning JavaScript On, click here.
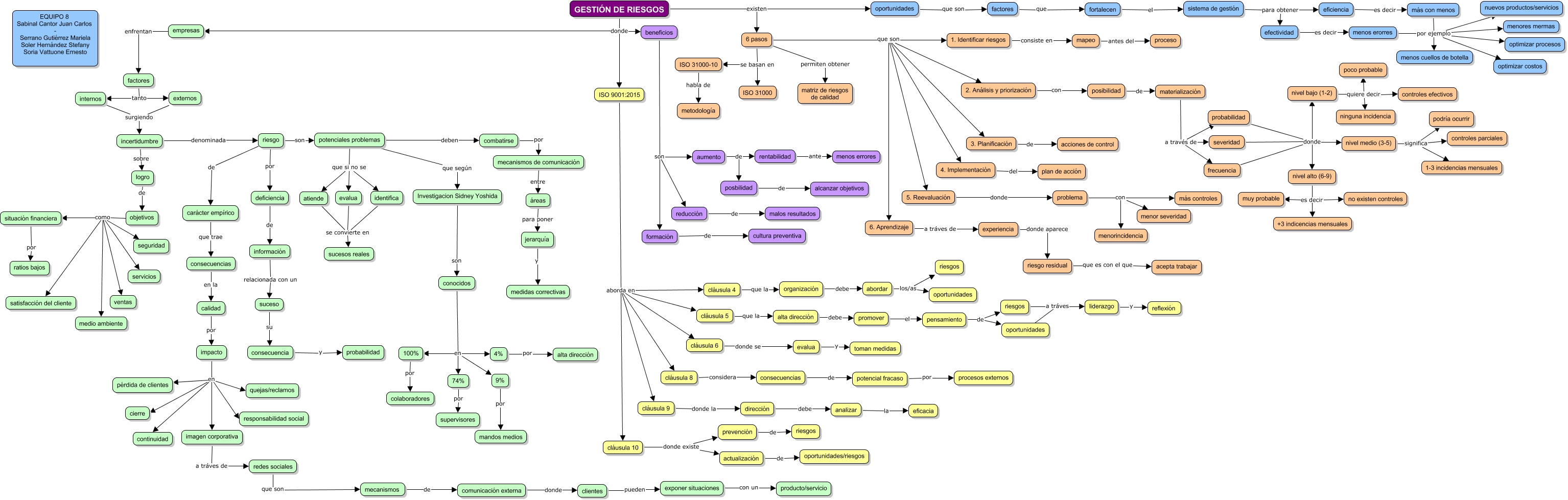
Este Cmap, tiene información relacionada con: Gestión de Riesgos, posibilidad de materialización, nivel medio (3-5) significa controles parciales, redes sociales que son mecanismos, factores que fortalecen, mecanismos de comunicación entre áreas, beneficios son aumento, cláusula 6 donde se evalua, materialización a través de frecuencia, nivel bajo (1-2) quiere decir ninguna incidencia, situación financiera por ratios bajos, menos erorres por ejemplo optimizar costos, menos erorres por ejemplo nuevos productos/servicios, probabilidad donde nivel bajo (1-2), 6. Aprendizaje a tráves de experiencia, pensamiento de oportunidades, 2. Análisis y priorización con posibilidad, pensamiento de riesgos, alta dirección debe promover, evalua se convierte en sucesos reales, frecuencia donde nivel medio (3-5)