WARNING:
JavaScript is turned OFF. None of the links on this concept map will
work until it is reactivated.
If you need help turning JavaScript On, click here.
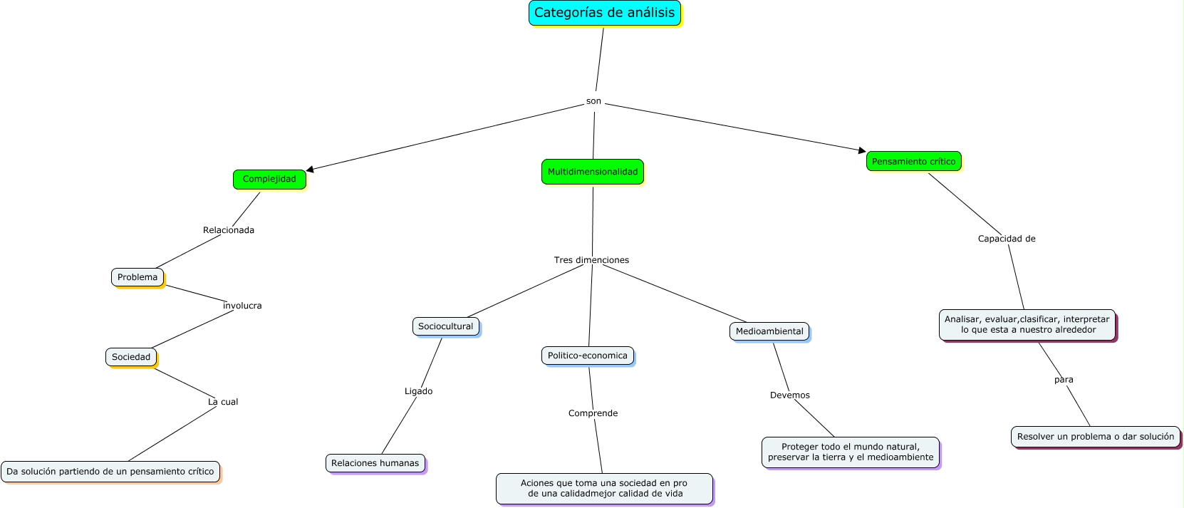
Este Cmap, tiene información relacionada con: CATEGORIAS DE ANALISIS, Categorías de análisis son Complejidad, Categorías de análisis son Multidimensionalidad, Politico-economica Comprende Aciones que toma una sociedad en pro de una calidadmejor calidad de vida, Categorías de análisis son Pensamiento crítico, Multidimensionalidad Tres dimenciones Sociocultural, Multidimensionalidad Tres dimenciones Medioambiental, Sociedad La cual Da solución partiendo de un pensamiento crítico, Medioambiental Devemos Proteger todo el mundo natural, preservar la tierra y el medioambiente, Analisar, evaluar,clasificar, interpretar lo que esta a nuestro alrededor para Resolver un problema o dar solución, Complejidad Relacionada Problema, Problema involucra Sociedad, Multidimensionalidad Tres dimenciones Politico-economica, Sociocultural Ligado Relaciones humanas, Pensamiento crítico Capacidad de Analisar, evaluar,clasificar, interpretar lo que esta a nuestro alrededor