WARNING:
JavaScript is turned OFF. None of the links on this concept map will
work until it is reactivated.
If you need help turning JavaScript On, click here.
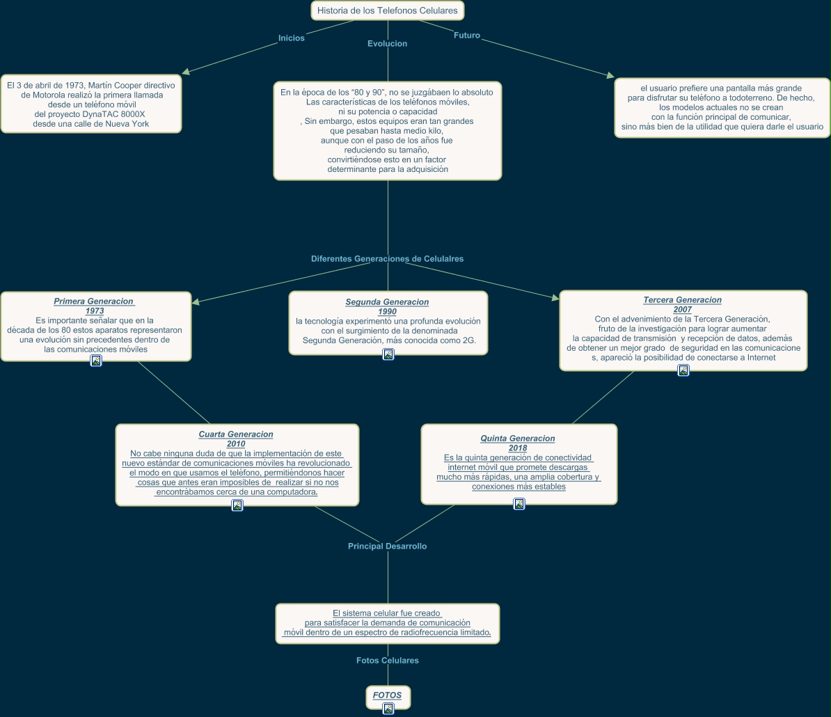
Este Cmap, tiene información relacionada con: Mapa Conceptual Informatica, El sistema celular fue creado para satisfacer la demanda de comunicación móvil dentro de un espectro de radiofrecuencia limitado. Fotos Celulares FOTOS, Historia de los Telefonos Celulares Inicios El 3 de abril de 1973, Martín Cooper directivo de Motorola realizó la primera llamada desde un teléfono móvil del proyecto DynaTAC 8000X desde una calle de Nueva York, Tercera Generacion 2007 Con el advenimiento de la Tercera Generación, fruto de la investigación para lograr aumentar la capacidad de transmisión y recepción de datos, además de obtener un mejor grado de seguridad en las comunicacione s, apareció la posibilidad de conectarse a Internet ???? Quinta Generacion 2018 Es la quinta generación de conectividad internet móvil que promete descargas mucho más rápidas, una amplia cobertura y conexiones más estables, Segunda Generacion 1990 la tecnología experimentó una profunda evolución con el surgimiento de la denominada Segunda Generación, más conocida como 2G. Diferentes Generaciones de Celulalres Primera Generacion 1973 Es importante señalar que en la década de los 80 estos aparatos representaron una evolución sin precedentes dentro de las comunicaciones móviles, Primera Generacion 1973 Es importante señalar que en la década de los 80 estos aparatos representaron una evolución sin precedentes dentro de las comunicaciones móviles ???? Cuarta Generacion 2010 No cabe ninguna duda de que la implementación de este nuevo estándar de comunicaciones móviles ha revolucionado el modo en que usamos el teléfono, permitiéndonos hacer cosas que antes eran imposibles de realizar si no nos encontrábamos cerca de una computadora., Quinta Generacion 2018 Es la quinta generación de conectividad internet móvil que promete descargas mucho más rápidas, una amplia cobertura y conexiones más estables Principal Desarrollo El sistema celular fue creado para satisfacer la demanda de comunicación móvil dentro de un espectro de radiofrecuencia limitado., En la época de los “80 y 90”, no se juzgábaen lo absoluto Las características de los teléfonos móviles, ni su potencia o capacidad , Sin embargo, estos equipos eran tan grandes que pesaban hasta medio kilo, aunque con el paso de los años fue reduciendo su tamaño, convirtiéndose esto en un factor determinante para la adquisición Diferentes Generaciones de Celulalres Tercera Generacion 2007 Con el advenimiento de la Tercera Generación, fruto de la investigación para lograr aumentar la capacidad de transmisión y recepción de datos, además de obtener un mejor grado de seguridad en las comunicacione s, apareció la posibilidad de conectarse a Internet, Segunda Generacion 1990 la tecnología experimentó una profunda evolución con el surgimiento de la denominada Segunda Generación, más conocida como 2G. Diferentes Generaciones de Celulalres Tercera Generacion 2007 Con el advenimiento de la Tercera Generación, fruto de la investigación para lograr aumentar la capacidad de transmisión y recepción de datos, además de obtener un mejor grado de seguridad en las comunicacione s, apareció la posibilidad de conectarse a Internet, Cuarta Generacion 2010 No cabe ninguna duda de que la implementación de este nuevo estándar de comunicaciones móviles ha revolucionado el modo en que usamos el teléfono, permitiéndonos hacer cosas que antes eran imposibles de realizar si no nos encontrábamos cerca de una computadora. Principal Desarrollo El sistema celular fue creado para satisfacer la demanda de comunicación móvil dentro de un espectro de radiofrecuencia limitado., Historia de los Telefonos Celulares Futuro el usuario prefiere una pantalla más grande para disfrutar su teléfono a todoterreno. De hecho, los modelos actuales no se crean con la función principal de comunicar, sino más bien de la utilidad que quiera darle el usuario, Historia de los Telefonos Celulares Evolucion En la época de los “80 y 90”, no se juzgábaen lo absoluto Las características de los teléfonos móviles, ni su potencia o capacidad , Sin embargo, estos equipos eran tan grandes que pesaban hasta medio kilo, aunque con el paso de los años fue reduciendo su tamaño, convirtiéndose esto en un factor determinante para la adquisición, En la época de los “80 y 90”, no se juzgábaen lo absoluto Las características de los teléfonos móviles, ni su potencia o capacidad , Sin embargo, estos equipos eran tan grandes que pesaban hasta medio kilo, aunque con el paso de los años fue reduciendo su tamaño, convirtiéndose esto en un factor determinante para la adquisición Diferentes Generaciones de Celulalres Primera Generacion 1973 Es importante señalar que en la década de los 80 estos aparatos representaron una evolución sin precedentes dentro de las comunicaciones móviles