WARNING:
JavaScript is turned OFF. None of the links on this concept map will
work until it is reactivated.
If you need help turning JavaScript On, click here.
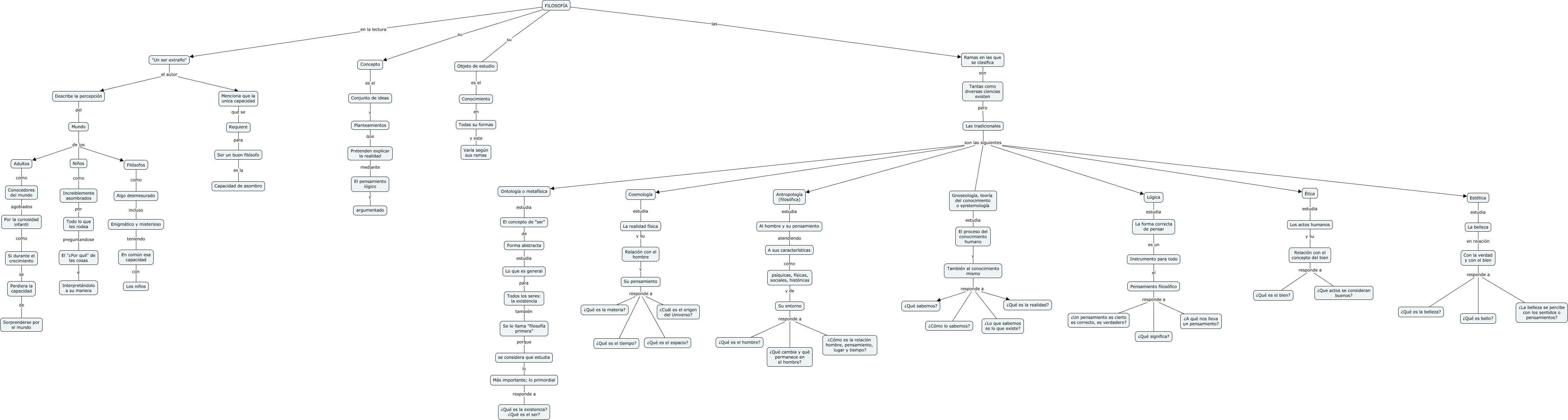
Este Cmap, tiene información relacionada con: Filosofía, Filósofos como Algo desmesurado, FILOSOFÍA las Ramas en las que se clasifica, La belleza en relación Con la verdad y con el bien, Todo lo que les rodea preguntandose El "¿Por qué" de las cosas, Increiblemente asombrados por Todo lo que les rodea, Por la curiosidad infantil como Si durante el crecimiento, También al conocimiento mismo responde a ¿Qué es la realidad?, Su pensamiento responde a ¿Qué es la materia?, Las tradicionales son las siguientes Gnoseología, teoría del conocimiento o epistemología, FILOSOFÍA en la lectura "Un ser extraño", En común esa capacidad con Los niños, Todas su formas y este Varía según sus ramas, Los actos humanos y su Relación con el concepto del bien, Cosmología estudia La realidad física, Antropología (filosófica) estudia Al hombre y su pensamiento, Algo desmesurado incluso Enigmático y misterioso, FILOSOFÍA su Objeto de estudio, Estética estudia La belleza, Las tradicionales son las siguientes Estética, Su pensamiento responde a ¿Qué es el espacio?