WARNING:
JavaScript is turned OFF. None of the links on this concept map will
work until it is reactivated.
If you need help turning JavaScript On, click here.
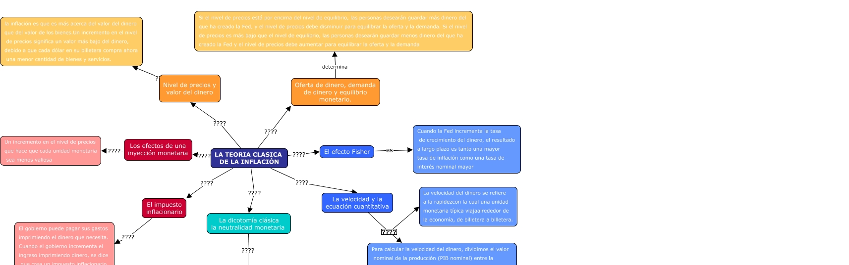
Este Cmap, tiene información relacionada con: TEORIA CLASICA DE LA INFLACIÓN, LA TEORIA CLASICA DE LA INFLACIÓN ???? El efecto Fisher, LA TEORIA CLASICA DE LA INFLACIÓN ???? Oferta de dinero, demanda de dinero y equilibrio monetario., LA TEORIA CLASICA DE LA INFLACIÓN ???? La velocidad y la ecuación cuantitativa, LA TEORIA CLASICA DE LA INFLACIÓN ???? La dicotomía clásica la neutralidad monetaria, La velocidad y la ecuación cuantitativa ???? La velocidad del dinero se refiere a la rapidezcon la cual una unidad monetaria típica viajaalrededor de la economía, de billetera a billetera., Los efectos de una inyección monetaria ???? Un incremento en el nivel de precios que hace que cada unidad monetaria sea menos valiosa, LA TEORIA CLASICA DE LA INFLACIÓN ???? Los efectos de una inyección monetaria, La velocidad y la ecuación cuantitativa ???? Para calcular la velocidad del dinero, dividimos el valor nominal de la producción (PIB nominal) entre la cantidad de dinero. Si P es el nivel de precios (deflactor del PIB), Y la cantidad de producción (PIB real) y M la cantidad de dinero, entonces la velocidad es V = (P × Y) / M., LA TEORIA CLASICA DE LA INFLACIÓN ???? Nivel de precios y valor del dinero, Oferta de dinero, demanda de dinero y equilibrio monetario. determina Si el nivel de precios está por encima del nivel de equilibrio, las personas desearán guardar más dinero del que ha creado la Fed, y el nivel de precios debe disminuir para equilibrar la oferta y la demanda. Si el nivel de precios es más bajo que el nivel de equilibrio, las personas desearán guardar menos dinero del que ha creado la Fed y el nivel de precios debe aumentar para equilibrar la oferta y la demanda, La dicotomía clásica la neutralidad monetaria ???? Mientras que los precios en dinero son variables nominales, los precios relativos son variables reales la tasa de interés real es una variable real debido a que mide la tasa a la cual las personasintercambian bienes y servicios de hoy por bienes y servicios en el futuro., El efecto Fisher es Cuando la Fed incrementa la tasa de crecimiento del dinero, el resultado a largo plazo es tanto una mayor tasa de inflación como una tasa de interés nominal mayor, Nivel de precios y valor del dinero ???? la inflación es que es más acerca del valor del dinero que del valor de los bienes.Un incremento en el nivel de precios significa un valor más bajo del dinero, debido a que cada dólar en su billetera compra ahora una menor cantidad de bienes y servicios., El impuesto inflacionario ???? El gobierno puede pagar sus gastos imprimiendo el dinero que necesita. Cuando el gobierno incrementa el ingreso imprimiendo dinero, se dice que crea un impuesto inflacionario y la inflación termina cuandoel gobierno instituye reformas fiscales, como recortes en el gasto del gobierno, que eliminan la necesidad del impuesto inflacionario., LA TEORIA CLASICA DE LA INFLACIÓN ???? El impuesto inflacionario