WARNING:
JavaScript is turned OFF. None of the links on this concept map will
work until it is reactivated.
If you need help turning JavaScript On, click here.
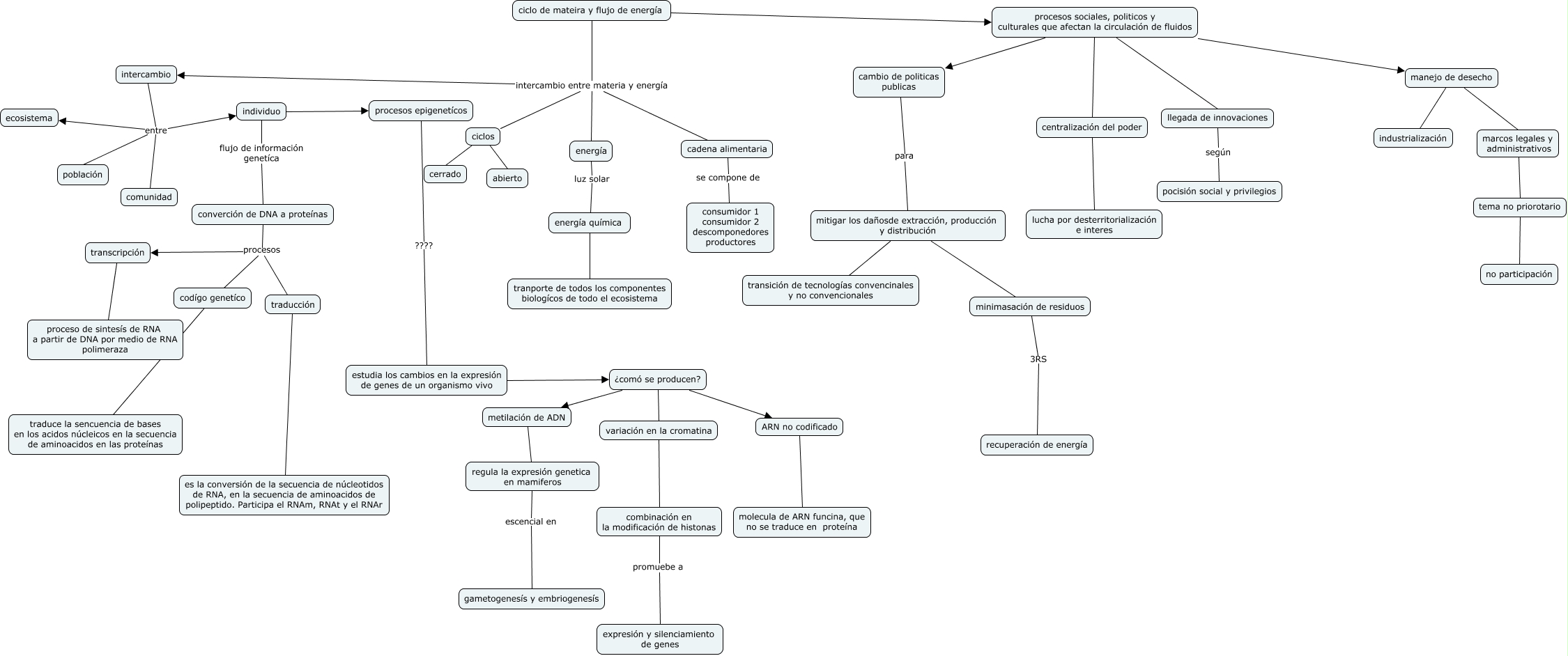
Este Cmap, tiene información relacionada con: Esbozo 1 MC Equipo C, ciclo de mateira y flujo de energía intercambio entre materia y energía intercambio, ¿comó se producen? metilación de ADN, procesos sociales, politicos y culturales que afectan la circulación de fluidos llegada de innovaciones, procesos epigenetícos ???? estudia los cambios en la expresión de genes de un organismo vivo, traducción es la conversión de la secuencia de núcleotidos de RNA, en la secuencia de aminoacidos de polipeptido. Participa el RNAm, RNAt y el RNAr, converción de DNA a proteínas procesos codígo genetíco, intercambio entre población, individuo procesos epigenetícos, ciclo de mateira y flujo de energía intercambio entre materia y energía energía, estudia los cambios en la expresión de genes de un organismo vivo ¿comó se producen?, codígo genetíco traduce la sencuencia de bases en los acidos núcleicos en la secuencia de aminoacidos en las proteínas, procesos sociales, politicos y culturales que afectan la circulación de fluidos centralización del poder, tema no priorotario no participación, transcripción proceso de sintesís de RNA a partir de DNA por medio de RNA polimeraza, combinación en la modificación de histonas promuebe a expresión y silenciamiento de genes, energía luz solar energía química, ciclos abierto, ciclos cerrado, intercambio entre ecosistema, ciclo de mateira y flujo de energía intercambio entre materia y energía cadena alimentaria