WARNING:
JavaScript is turned OFF. None of the links on this concept map will
work until it is reactivated.
If you need help turning JavaScript On, click here.
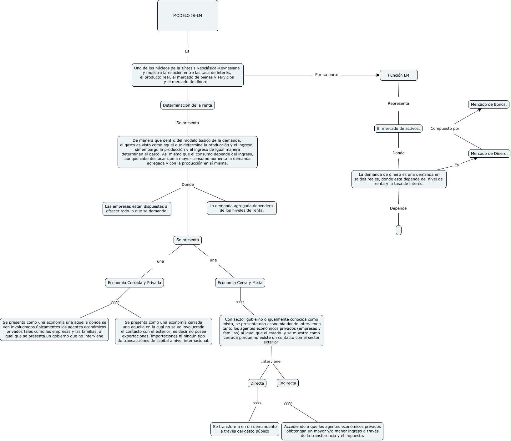
Este Cmap, tiene información relacionada con: Mapa Macro I, Con sector gobierno o igualmente conocida como mixta, se presenta una economía donde intervienen tanto los agentes económicos privados (empresas y familias) al igual que el estado. y se muestra como cerrada porque no existe un contacto con el sector exterior. Interviene Indirecta, El mercado de activos. Compuesto por Mercado de Dinero., Directa ???? Se transforma en un demandante a través del gasto público, El mercado de activos. Compuesto por Mercado de Bonos., Con sector gobierno o igualmente conocida como mixta, se presenta una economía donde intervienen tanto los agentes económicos privados (empresas y familias) al igual que el estado. y se muestra como cerrada porque no existe un contacto con el sector exterior. Interviene Directa, Economía Cerrada y Privada ???? Se presenta como una economía cerrada una aquella en la cual no se ve involucrado el contacto con el exterior, es decir no posee exportaciones, importaciones ni ningún tipo de transacciones de capital a nivel internacional., Uno de los núcleos de la síntesis Neoclásica-Keynesiana y muestra la relación entre las tasa de interés, el producto real, el mercado de bienes y servicios y el mercado de dinero. ???? Determinación de la renta, MODELO IS-LM Es Uno de los núcleos de la síntesis Neoclásica-Keynesiana y muestra la relación entre las tasa de interés, el producto real, el mercado de bienes y servicios y el mercado de dinero., Indirecta ???? Accediendo a que los agentes económicos privados obbtengan un mayor y/o menor ingreso a través de la transferencia y el impuesto., De manera que dentro del modelo basico de la demanda, el gasto es visto como aquel que determina la producción y el ingreso, sin embargo la producción y el ingreso de igual manera determinan el gasto. Asi mismo que el consumo depende del ingreso, aunque cabe destacar que a mayor consumo aumenta la demanda agregada y con la producción en sí misma. Donde La demanda agregada dependera de los niveles de renta., Determinación de la renta Se presenta De manera que dentro del modelo basico de la demanda, el gasto es visto como aquel que determina la producción y el ingreso, sin embargo la producción y el ingreso de igual manera determinan el gasto. Asi mismo que el consumo depende del ingreso, aunque cabe destacar que a mayor consumo aumenta la demanda agregada y con la producción en sí misma., Se presenta una Economía Cerrada y Privada, Economía Cerra y Mixta ???? Con sector gobierno o igualmente conocida como mixta, se presenta una economía donde intervienen tanto los agentes económicos privados (empresas y familias) al igual que el estado. y se muestra como cerrada porque no existe un contacto con el sector exterior., Economía Cerrada y Privada ???? Se presenta como una economía una aquella donde se ven involucrados únicamentes los agentes económicos privados tales como las empresas y las familias, al igual que se presenta un gobierno que no interviene., Función LM Representa El mercado de activos., Se presenta una Economía Cerra y Mixta, Se presenta Donde La demanda agregada dependera de los niveles de renta., La demanda de dinero es una demanda en saldos reales, donde esta depende del nivel de renta y la tasa de interés. Es Mercado de Dinero., Se presenta Donde Las empresas estan dispuestas a ofrecer todo lo que se demande., Uno de los núcleos de la síntesis Neoclásica-Keynesiana y muestra la relación entre las tasa de interés, el producto real, el mercado de bienes y servicios y el mercado de dinero. Por su parte Función LM