WARNING:
JavaScript is turned OFF. None of the links on this concept map will
work until it is reactivated.
If you need help turning JavaScript On, click here.
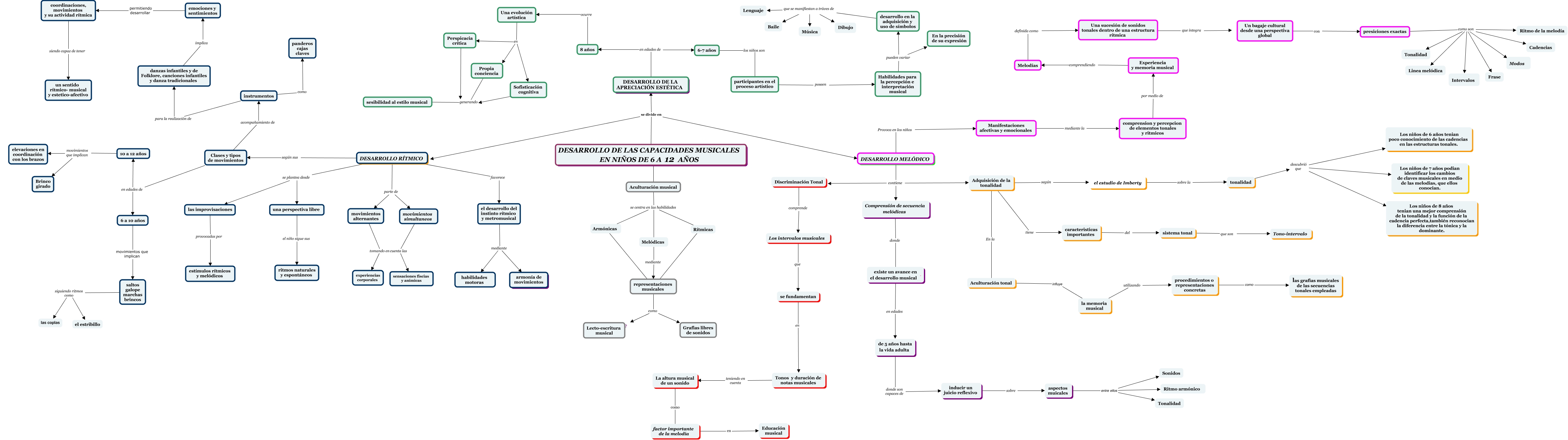
Este Cmap, tiene información relacionada con: Desarrollo Capacidades Musicales, instrumentos para la realización de danzas infantiles y de Folklore, canciones infantiles y danza tradicionales, el desarrollo del instinto rítmico y metromusical mediante armonía de movimientos, presiciones exactas como son Cadencias, 6 a 10 años movimientos que implican saltos galope marchas brincos, Habilidades para la percepción e interpretación musical pueden variar desarrollo en la adquisición y uso de símbolos, existe un avance en el desarrollo musical ´ donde, Aculturación tonal influye la memoria musical, 10 a 12 años movimientos que implican elevaciones en coordinación con los brazos, el estudio de Imberty sobre la tonalidad, presiciones exactas como son Ritmo de la melodía, factor importante de la melodía en Educación musical, DESARROLLO DE LAS CAPACIDADES MUSICALES EN NIÑOS DE 6 A 12 AÑOS ???? Aculturación musical, La altura musical de un sonido como factor importante de la melodía, saltos galope marchas brincos siguiendo ritmos como las coplas, procedimientos o representaciones concretas como las grafias musicales de las secuencias tonales empleadas, DESARROLLO RÍTMICO se plantea desde las improvisaciones, desarrollo en la adquisición y uso de símbolos que se manifiestan a tráves de Música, se fundamentan en Tonos y duración de notas musicales, comprension y percepcion de elementos tonales y ritmicos por medio de Experiencia y memoria musical, Aculturación musical se centra en las habilidades Melódicas