WARNING:
JavaScript is turned OFF. None of the links on this concept map will
work until it is reactivated.
If you need help turning JavaScript On, click here.
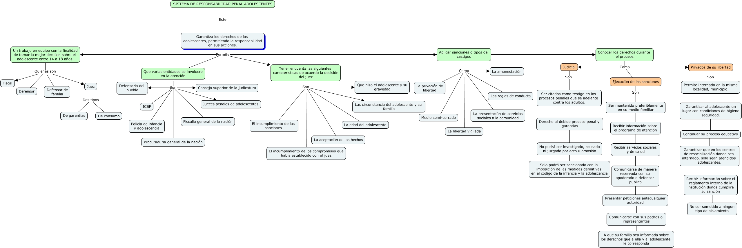
Este Cmap, tiene información relacionada con: sistema de responsabilidad penal adolescentes, Aplicar sanciones o tipos de castigos Como La presentación de servicios sociales a la comunidad, Tener encuenta las siguientes caracteristicas de acuerdo la decisión del juez Son La aceptación de los hechos, Recibir servicios sociales y de salud ???? Comunicarse de manera reservada con su apoderado o defensor publico, Aplicar sanciones o tipos de castigos Como Las reglas de conducta, Que varias entidades se involucre en la atención Son Fiscalia general de la nación, No podrá ser investigado, acusado ni juzgado por acto u omosión ???? Solo podrá ser sancionado con la imposición de las medidas definitivas en el codigo de la infancia y la adolescencia, Juez Dos tipos De consumo, Aplicar sanciones o tipos de castigos Como La privación de libertad, Recibir información sobre el reglamento interno de la institución donde cumplira su sanción ???? No ser sometido a ningun tipo de aislamiento, Ser citados como testigo en los procesos penales que se adelante contra los adultos. ???? Derecho al debido proceso penal y garantias, Ejecución de las sanciones Son Ser mantenido preferiblemente en su medio familiar, Juez Dos tipos De garantias, Conocer los derechos durante el proceos Como Judicial, Tener encuenta las siguientes caracteristicas de acuerdo la decisión del juez Son El incumplimiento de los compromisos que había establecido con el juez, Aplicar sanciones o tipos de castigos Como Medio semi-cerrado, Judicial Son Ser citados como testigo en los procesos penales que se adelante contra los adultos., Presentar peticiones antecualquier autoridad ???? Comunicarse con sus padres o representantes, Un trabajo en equipo con la finalidad de tomar la mejor decision sobre el adolescente entre 14 a 18 años. Quienes son Juez, Permite internado en la misma localidad, municipio. ???? Garantizar al adolescente un lugar con condiciones de higiene seguridad., Garantizar que en los centros de resocialización donde sea internado, solo sean atendidos adolescentes. ???? Recibir información sobre el reglamento interno de la institución donde cumplira su sanción