WARNING:
JavaScript is turned OFF. None of the links on this concept map will
work until it is reactivated.
If you need help turning JavaScript On, click here.
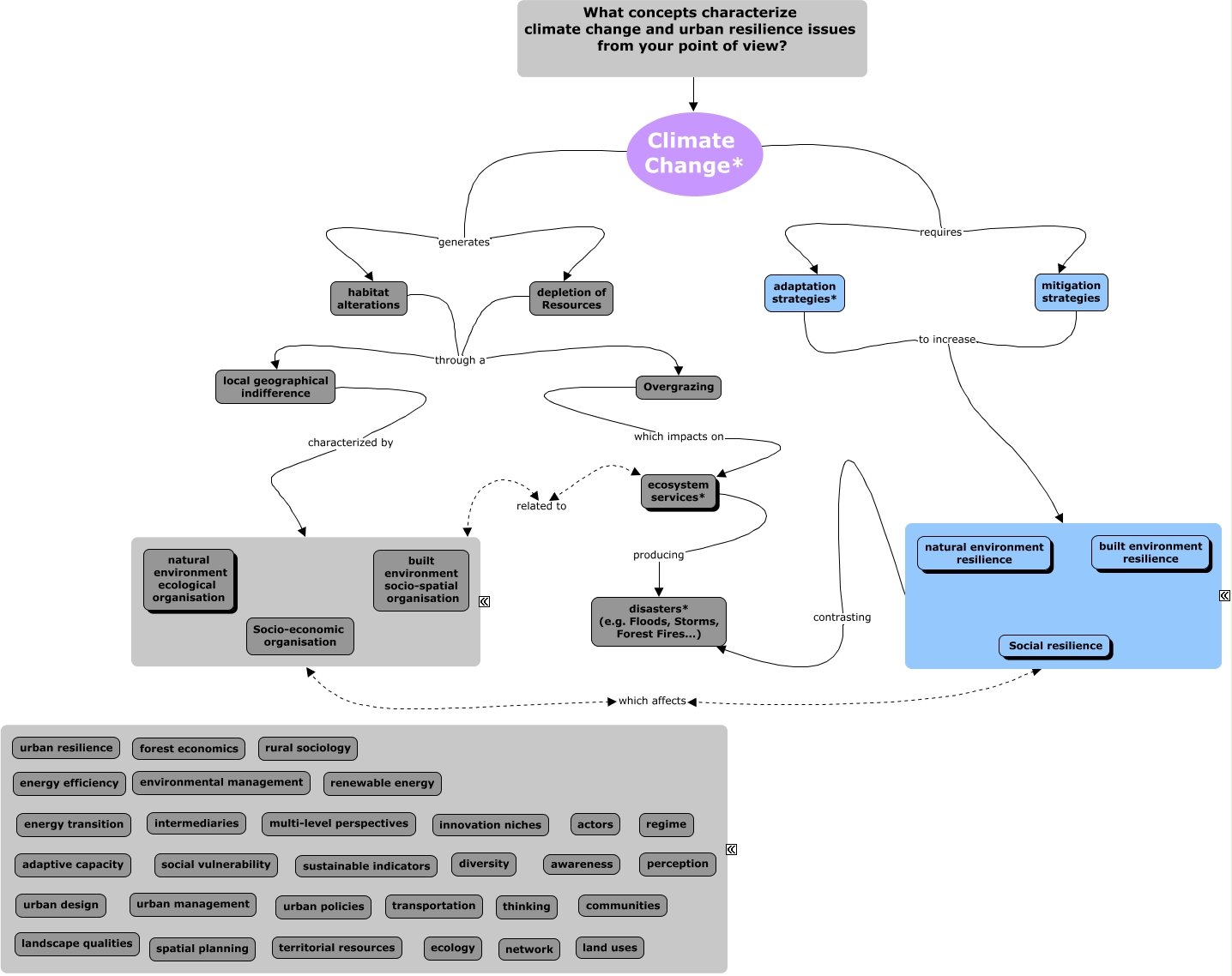
This Concept Map, created with IHMC CmapTools, has information related to: IN-CLIMATE-POCS_postC1.cmap, Climate Change* generates depletion of Resources, mitigation strategies to increase RESILIENCE*, Climate Change* requires adaptation strategies*, adaptation strategies* to increase RESILIENCE*, Climate Change* requires mitigation strategies, depletion of Resources through a local geographical indifference, Climate Change* generates habitat alterations, local geographical indifference characterized by ENVIRONMENTAL ORGANISATION, What concepts characterize climate change and urban resilience issues from your point of view? Climate Change*, RESILIENCE* contrasting disasters* (e.g. Floods, Storms, Forest Fires...), habitat alterations through a Overgrazing, depletion of Resources through a Overgrazing, habitat alterations through a local geographical indifference, ENVIRONMENTAL ORGANISATION which affects RESILIENCE*, ENVIRONMENTAL ORGANISATION related to ecosystem services*, ecosystem services* producing disasters* (e.g. Floods, Storms, Forest Fires...), Overgrazing which impacts on ecosystem services*