WARNING:
JavaScript is turned OFF. None of the links on this concept map will
work until it is reactivated.
If you need help turning JavaScript On, click here.
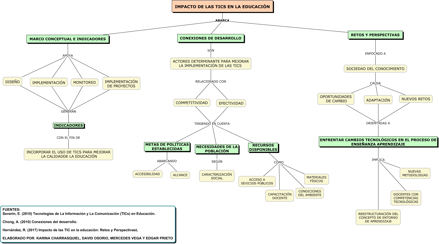
Este Cmap, tiene información relacionada con: IMPACTO DE LAS TICS EN LA EDUCACIÓN, NECESIDADES DE LA POBLACIÓN SEGÚN CARACTERIZACIÓN SOCIAL, RECURSOS DISPONIBLES COMO CONDICIONES DEL AMBIENTE, IMPACTO DE LAS TICS EN LA EDUCACIÓN ABARCA MARCO CONCEPTUAL E INDICADORES, EFECTIVIDAD TENIENDO EN CUENTA METAS DE POLITICAS ESTABLECIDAS, METAS DE POLITICAS ESTABLECIDAS ABARCANDO ALCANCE, RECURSOS DISPONIBLES COMO MATERIALES FÍSICOS, EFECTIVIDAD TENIENDO EN CUENTA RECURSOS DISPONIBLES, COMPETITIVIDAD TENIENDO EN CUENTA METAS DE POLITICAS ESTABLECIDAS, COMPETITIVIDAD TENIENDO EN CUENTA RECURSOS DISPONIBLES, NUEVOS RETOS ORIENTADAS A ENFRENTAR CAMBIOS TECNOLÓGICOS EN EL PROCESO DE ENSEÑANZA APRENDIZAJE, DISEÑO GENERAN INDICADORES, MONITOREO GENERAN INDICADORES, SOCIEDAD DEL CONOCIMIENTO CAUSA ADAPTACIÓN, EFECTIVIDAD TENIENDO EN CUENTA NECESIDADES DE LA POBLACIÓN, IMPLEMENTACIÓN GENERAN INDICADORES, OPORTUNIDADES DE CAMBIO ORIENTADAS A ENFRENTAR CAMBIOS TECNOLÓGICOS EN EL PROCESO DE ENSEÑANZA APRENDIZAJE, ACTORES DETERMINANTE PARA MEJORAR LA IMPLEMENTACIÓN DE LAS TICS RELACIONADO CON EFECTIVIDAD, SOCIEDAD DEL CONOCIMIENTO CAUSA NUEVOS RETOS, SOCIEDAD DEL CONOCIMIENTO CAUSA OPORTUNIDADES DE CAMBIO, ENFRENTAR CAMBIOS TECNOLÓGICOS EN EL PROCESO DE ENSEÑANZA APRENDIZAJE IMPLICA DOCENTES CON COMPETENCIAS TECNOLÓGICAS