WARNING:
JavaScript is turned OFF. None of the links on this concept map will
work until it is reactivated.
If you need help turning JavaScript On, click here.
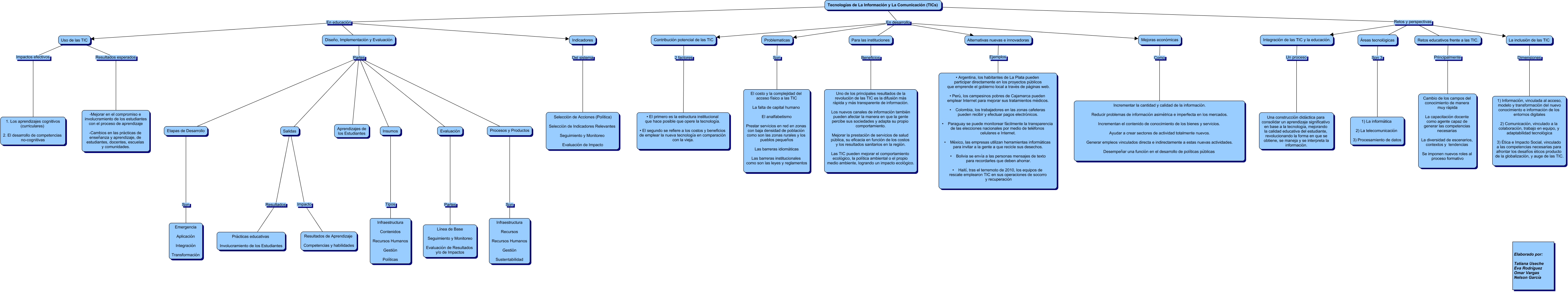
Este Cmap, tiene información relacionada con: Tecnologías de La Información y La Comunicación (TICs) 2, La inclusión de las TIC Dimensiones 1) Información, vinculada al acceso, modelo y transformación del nuevo conocimiento e información de los entornos digitales 2) Comunicación, vinculado a la colaboración, trabajo en equipo, y adaptabilidad tecnológica 3) Ética e Impacto Social, vinculado a las competencias necesarias para afrontar los desafíos éticos producto de la globalización, y auge de las TIC., Diseño, Implementación y Evaluación Partes Salidas, Tecnologías de La Información y La Comunicación (TICs) En desarrollo Mejoras económicas, Indicadores Del sistema Selección de Acciones (Política) Selección de Indicadores Relevantes Seguimiento y Monitoreo Evaluación de Impacto, Diseño, Implementación y Evaluación Partes Procesos y Productos, Problematicas Son El costo y la complejidad del acceso físico a las TIC La falta de capital humano El analfabetismo Prestar servicios en red en zonas con baja densidad de población como son las zonas rurales y los pueblos pequeños Las barreras idiomáticas Las barreras institucionales como son las leyes y reglamentos, Para las instituciones Beneficios Uno de los principales resultados de la revolución de las TIC es la difusión más rápida y más transparente de información. Los nuevos canales de información también pueden afectar la manera en que la gente percibe sus sociedades y adapta su propio comportamiento. Mejorar la prestación de servicios de salud pública, su eficacia en función de los costos y los resultados sanitarios en la región. Las TIC pueden mejorar el comportamiento ecológico, la política ambiental o el propio medio ambiente, logrando un impacto ecológico., Procesos y Productos Son Infraestructura Recursos Recursos Humanos Gestión Sustentabilidad, Diseño, Implementación y Evaluación Partes Aprendizajes de los Estudiantes, Tecnologías de La Información y La Comunicación (TICs) Retos y perspectivas Áreas tecnológicas, Etapas de Desarrollo Son Emergencia Aplicación Integración Transformación, Tecnologías de La Información y La Comunicación (TICs) En desarrollo Alternativas nuevas e innovadoras, Tecnologías de La Información y La Comunicación (TICs) En desarrollo Contribución potencial de las TIC, Integración de las TIC y la educación. Un proceso Una construcción didáctica para consolidar un aprendizaje significativo en base a la tecnología, mejorando la calidad educativa del estudiante, revolucionando la forma en que se obtiene, se maneja y se interpreta la información., Evaluación Partes Línea de Base Seguimiento y Monitoreo Evaluación de Resultados y/o de Impactos, Tecnologías de La Información y La Comunicación (TICs) Retos y perspectivas Integración de las TIC y la educación., Tecnologías de La Información y La Comunicación (TICs) En educación Uso de las TIC, Salidas Impacto Resultados de Aprendizaje Competencias y habilidades, Áreas tecnológicas Son 3 1) La informática 2) La telecomunicación 3) Procesamiento de datos, Tecnologías de La Información y La Comunicación (TICs) En educación Indicadores