WARNING:
JavaScript is turned OFF. None of the links on this concept map will
work until it is reactivated.
If you need help turning JavaScript On, click here.
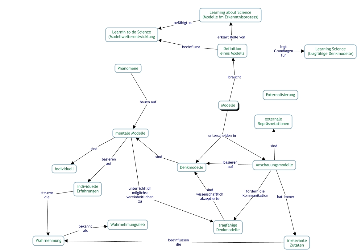
Dieses mit IHMC CmapTools erstellte CMap hat Informationen bezüglich: 10 Modelle, mentale Modelle sind individuell, mentale Modelle basieren auf individuelle Erfahrungen, Wahrnehmung bekannt als Wahrnehmungssieb, Modelle braucht Definition eines Modells, Anschauungsmodelle sind externale Repräsnetationen, Anschauungsmodelle hat immer irrelevante Zutaten, Anschauungsmodelle fördern die Kommunikation tragfähige Denkmodelle, individuelle Erfahrungen steuern die Wahrnehmung, mentale Modelle unterrichtlich möglichst vereinheitlichen zu tragfähige Denkmodelle, tragfähige Denkmodelle sind wissenschaftlich akzeptierte Denkmodelle, irrelevante Zutaten beeinflussen die Wahrnehmung, Modelle unterscheiden in Anschauungsmodelle, Definition eines Modells beeinflusst Learnin to do Science (Modellweiterentwicklung, Definition eines Modells legt Grundlagen für Learning Science (tragfähige Denkmodelle), Modelle unterscheiden in Denkmodelle, Denkmodelle sind mentale Modelle, Phänomene bauen auf mentale Modelle, Definition eines Modells erklärt Rolle von Learning about Science (Modelle im Erkenntnisprozess), Anschauungsmodelle basieren auf Denkmodelle, Learning about Science (Modelle im Erkenntnisprozess) befähigt zu Learnin to do Science (Modellweiterentwicklung