WARNING:
JavaScript is turned OFF. None of the links on this concept map will
work until it is reactivated.
If you need help turning JavaScript On, click here.
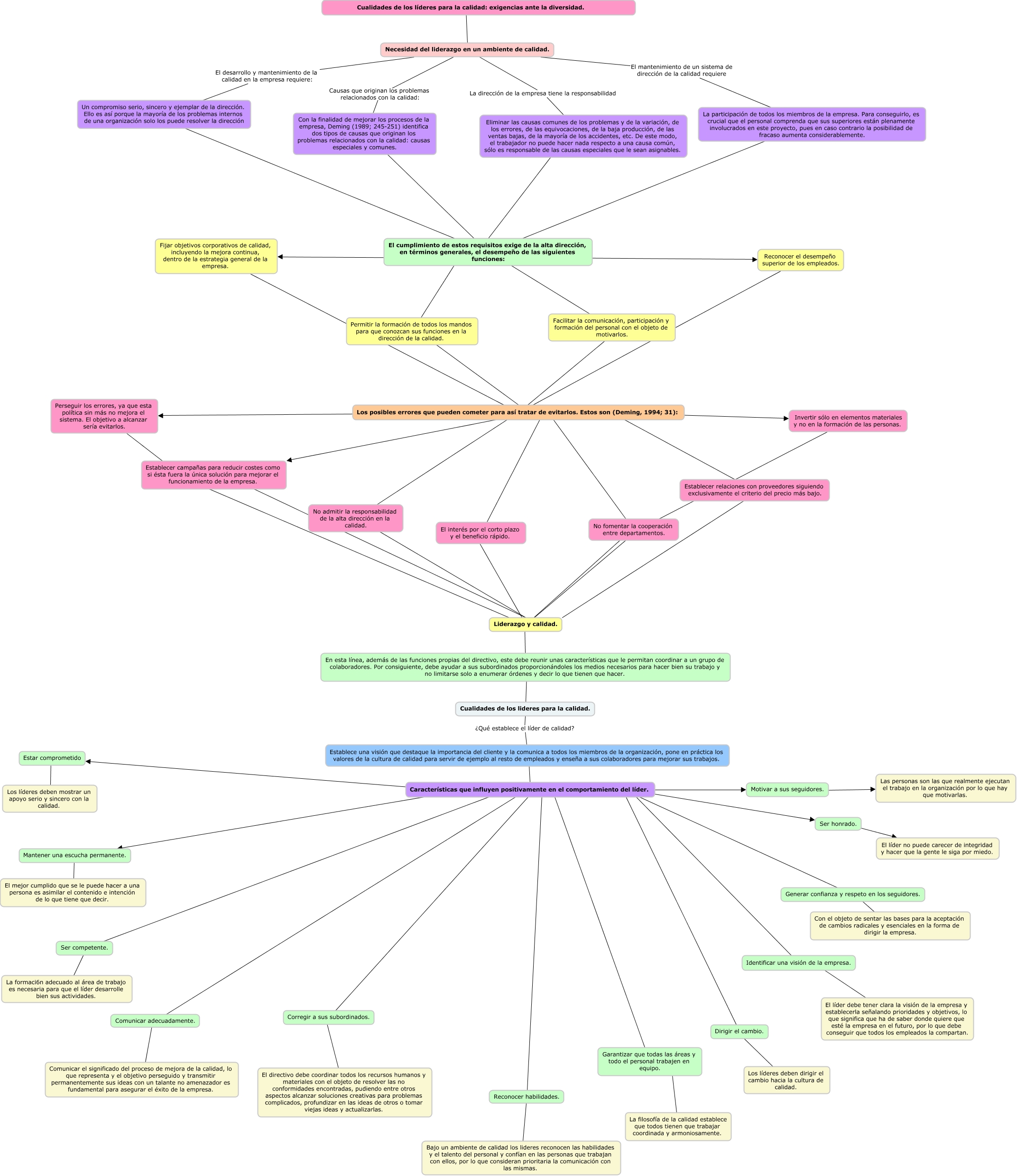
Este Cmap, tiene información relacionada con: Administracion de la calidad, Eliminar las causas comunes de los problemas y de la variación, de los errores, de las equivocaciones, de la baja producción, de las ventas bajas, de la mayoría de los accidentes, etc. De este modo, el trabajador no puede hacer nada respecto a una causa común, sólo es responsable de las causas especiales que le sean asignables. ???? El cumplimiento de estos requisitos exige de la alta dirección, en términos generales, el desempeño de las siguientes funciones:, Establece una visión que destaque la importancia del cliente y la comunica a todos los miembros de la organización, pone en práctica los valores de la cultura de calidad para servir de ejemplo al resto de empleados y enseña a sus colaboradores para mejorar sus trabajos. ???? Características que influyen positivamente en el comportamiento del líder., Los posibles errores que pueden cometer para así tratar de evitarlos. Estos son (Deming, 1994; 31): ???? El interés por el corto plazo y el beneficio rápido., Corregir a sus subordinados. ???? El directivo debe coordinar todos los recursos humanos y materiales con el objeto de resolver las no conformidades encontradas, pudiendo entre otros aspectos alcanzar soluciones creativas para problemas complicados, profundizar en las ideas de otros o tomar viejas ideas y actualizarlas., El interés por el corto plazo y el beneficio rápido. ???? Liderazgo y calidad., Establecer relaciones con proveedores siguiendo exclusivamente el criterio del precio más bajo. ???? Liderazgo y calidad., Ser competente. ???? La formaci6n adecuado al área de trabajo es necesaria para que el líder desarrolle bien sus actividades., Garantizar que todas las áreas y todo el personal trabajen en equipo. ???? La filosofía de la calidad establece que todos tienen que trabajar coordinada y armoniosamente., Mantener una escucha permanente. ???? El mejor cumplido que se le puede hacer a una persona es asimilar el contenido e intención de lo que tiene que decir., No admitir la responsabilidad de la alta dirección en la calidad. ???? Liderazgo y calidad., Generar confianza y respeto en los seguidores. ???? Con el objeto de sentar las bases para la aceptación de cambios radicales y esenciales en la forma de dirigir la empresa., Reconocer habilidades. ???? Bajo un ambiente de calidad los lideres reconocen las habilidades y el talento del personal y confían en las personas que trabajan con ellos, por lo que consideran prioritaria la comunicación con las mismas., No fomentar la cooperación entre departamentos. ???? Liderazgo y calidad., Fijar objetivos corporativos de calidad, incluyendo la mejora continua, dentro de la estrategia general de la empresa. ???? Los posibles errores que pueden cometer para así tratar de evitarlos. Estos son (Deming, 1994; 31):, Los posibles errores que pueden cometer para así tratar de evitarlos. Estos son (Deming, 1994; 31): ???? No fomentar la cooperación entre departamentos., Características que influyen positivamente en el comportamiento del líder. ???? Reconocer habilidades., Motivar a sus seguidores. ???? Las personas son las que realmente ejecutan el trabajo en la organización por lo que hay que motivarlas., Características que influyen positivamente en el comportamiento del líder. ???? Corregir a sus subordinados., Identificar una visión de la empresa. ???? El líder debe tener clara la visión de la empresa y establecerla señalando prioridades y objetivos, lo que significa que ha de saber donde quiere que esté la empresa en el futuro, por lo que debe conseguir que todos los empleados la compartan., Características que influyen positivamente en el comportamiento del líder. ???? Motivar a sus seguidores.